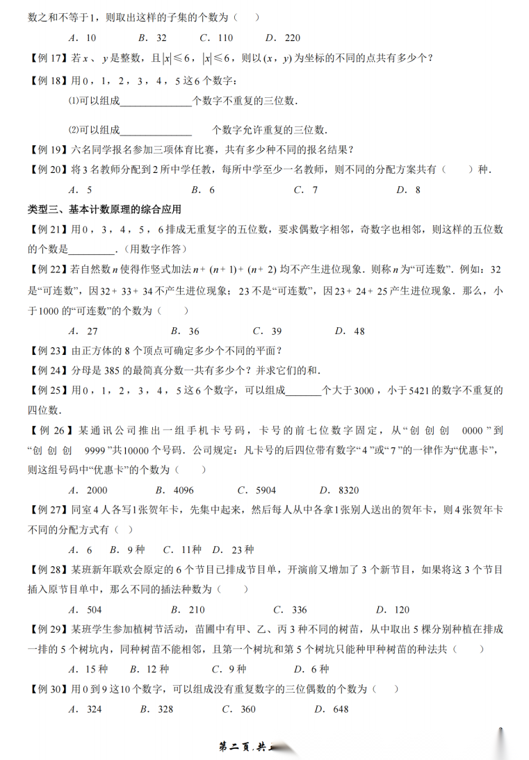
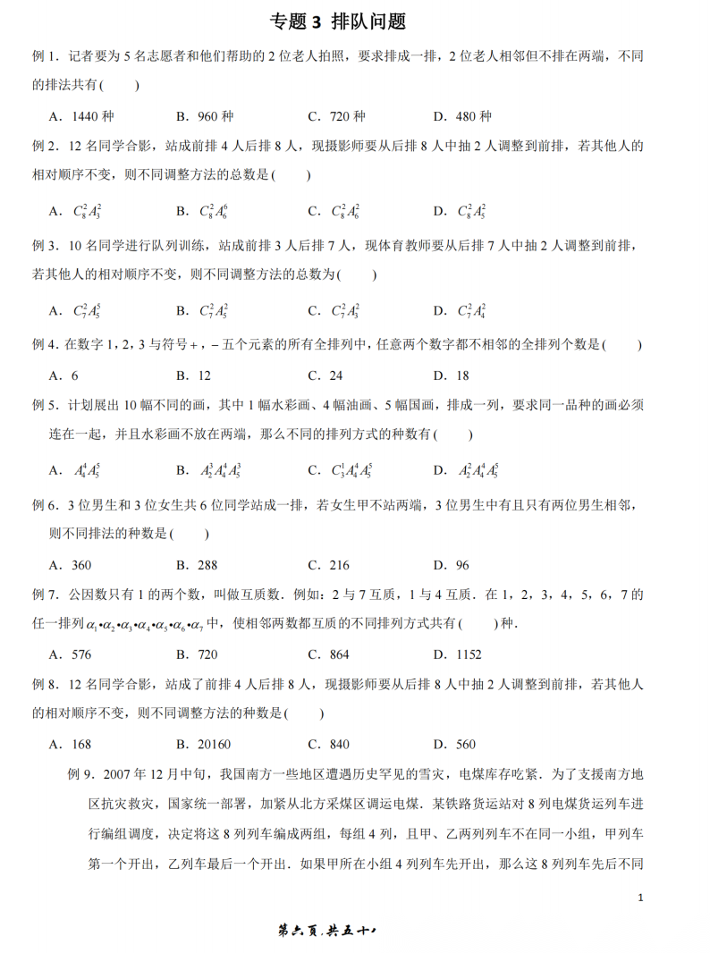
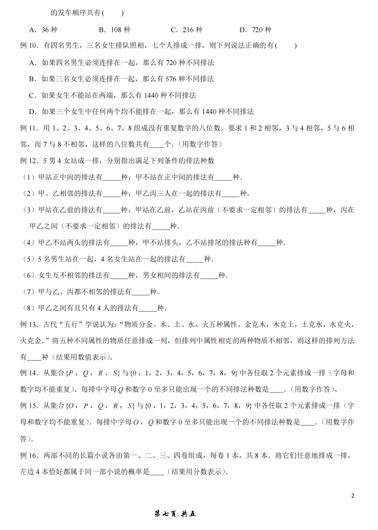
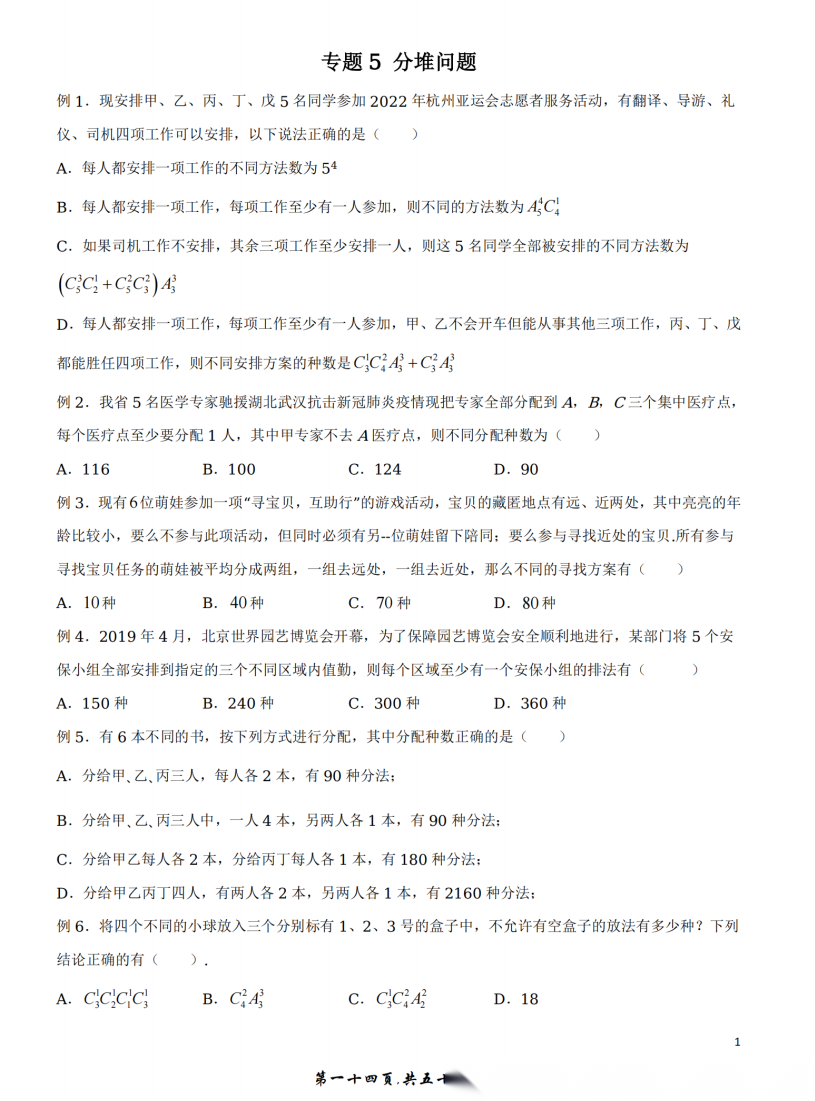
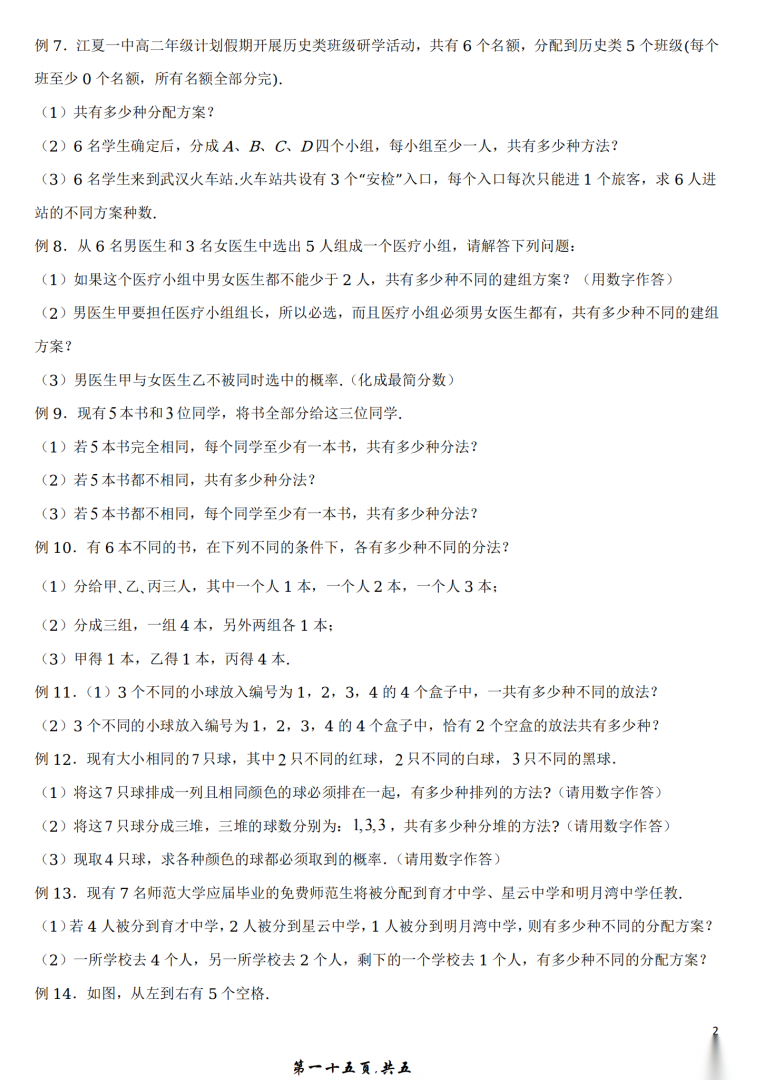
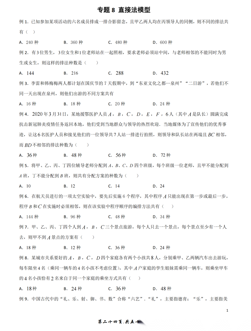
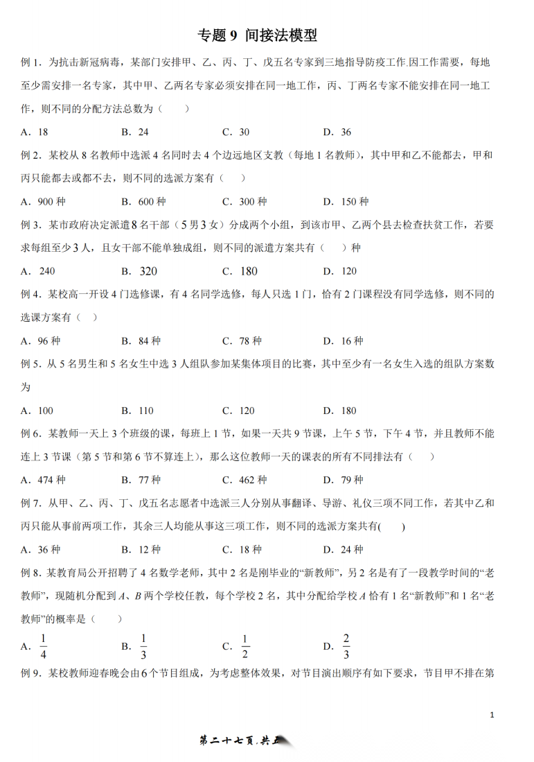
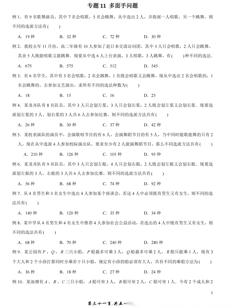
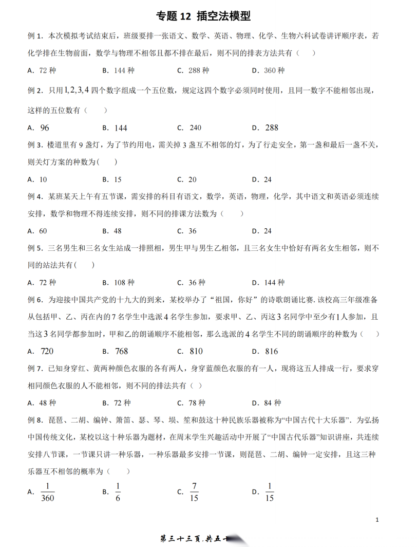
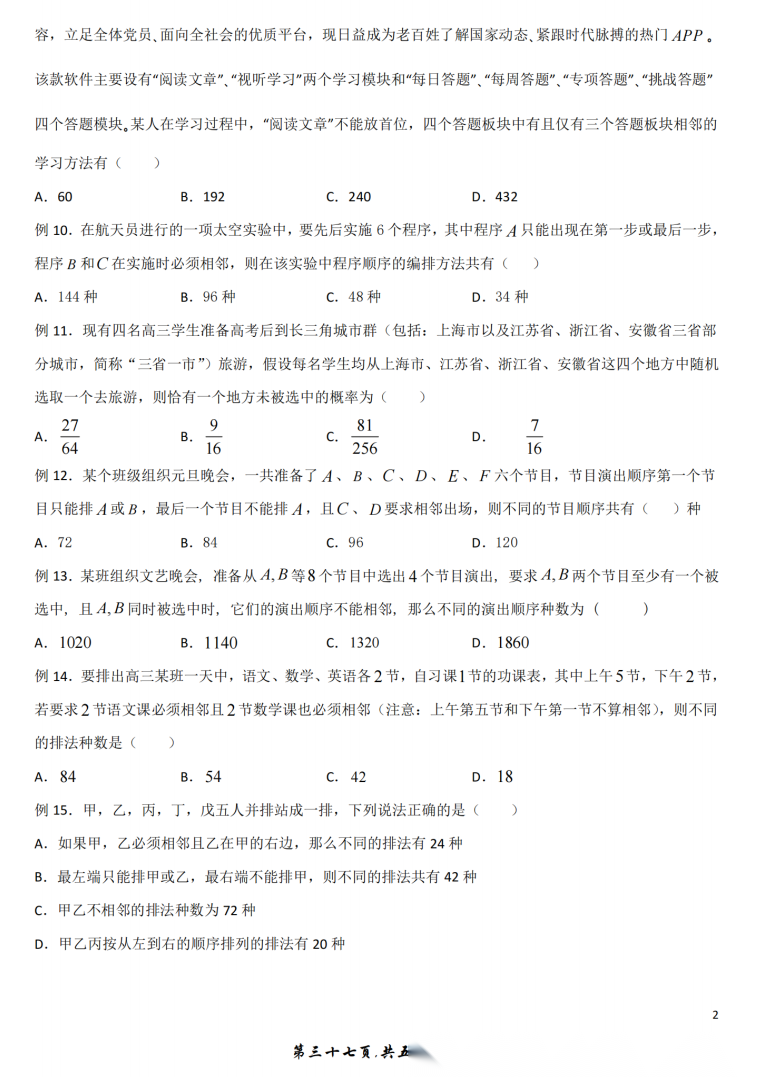
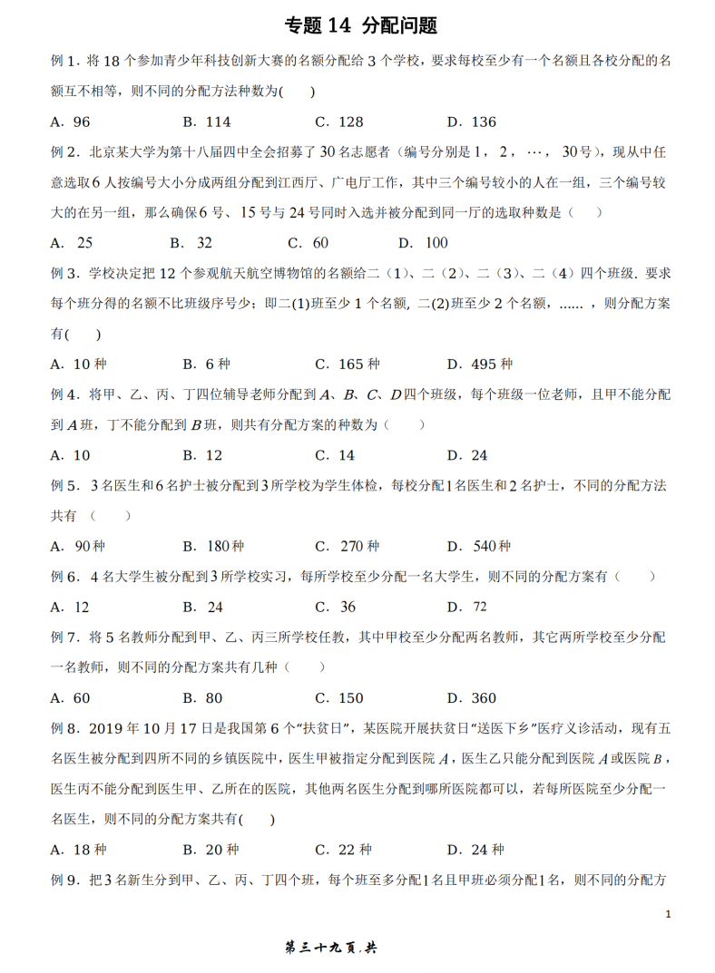
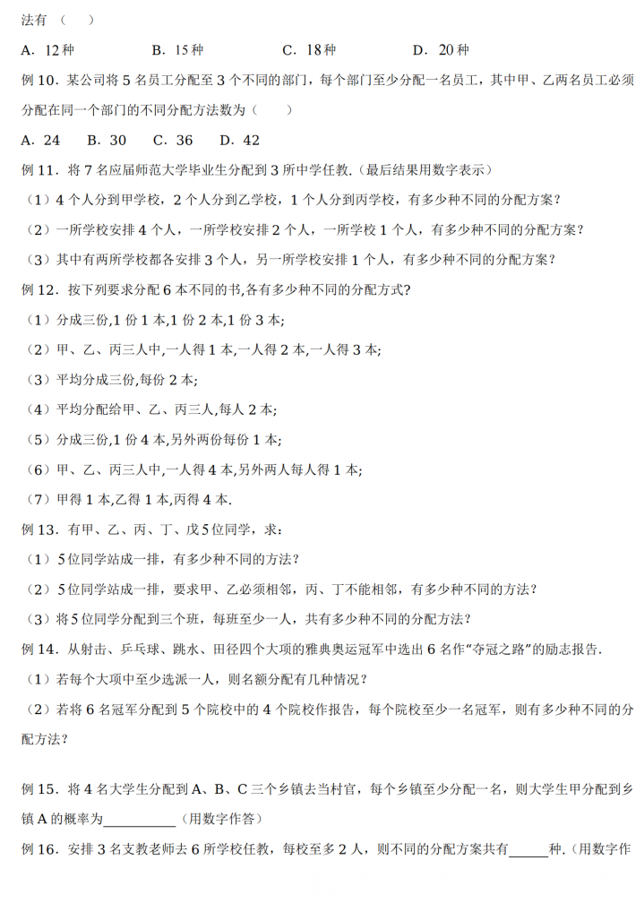
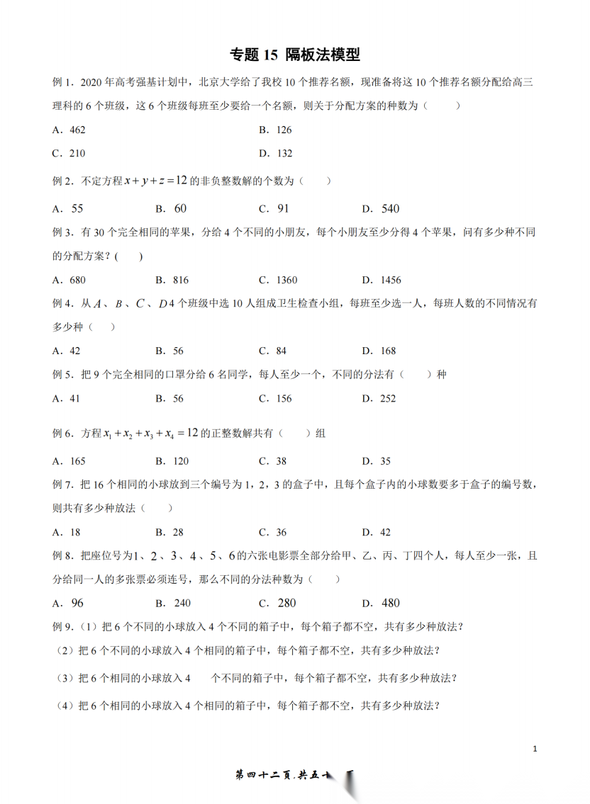
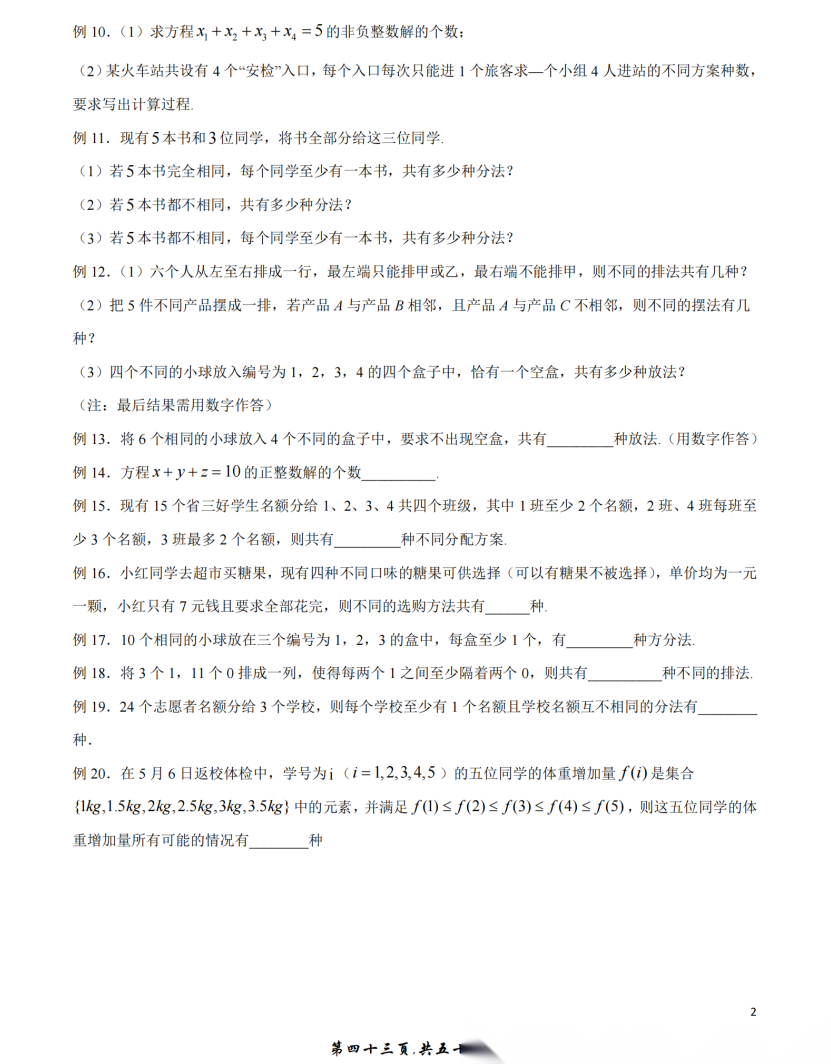
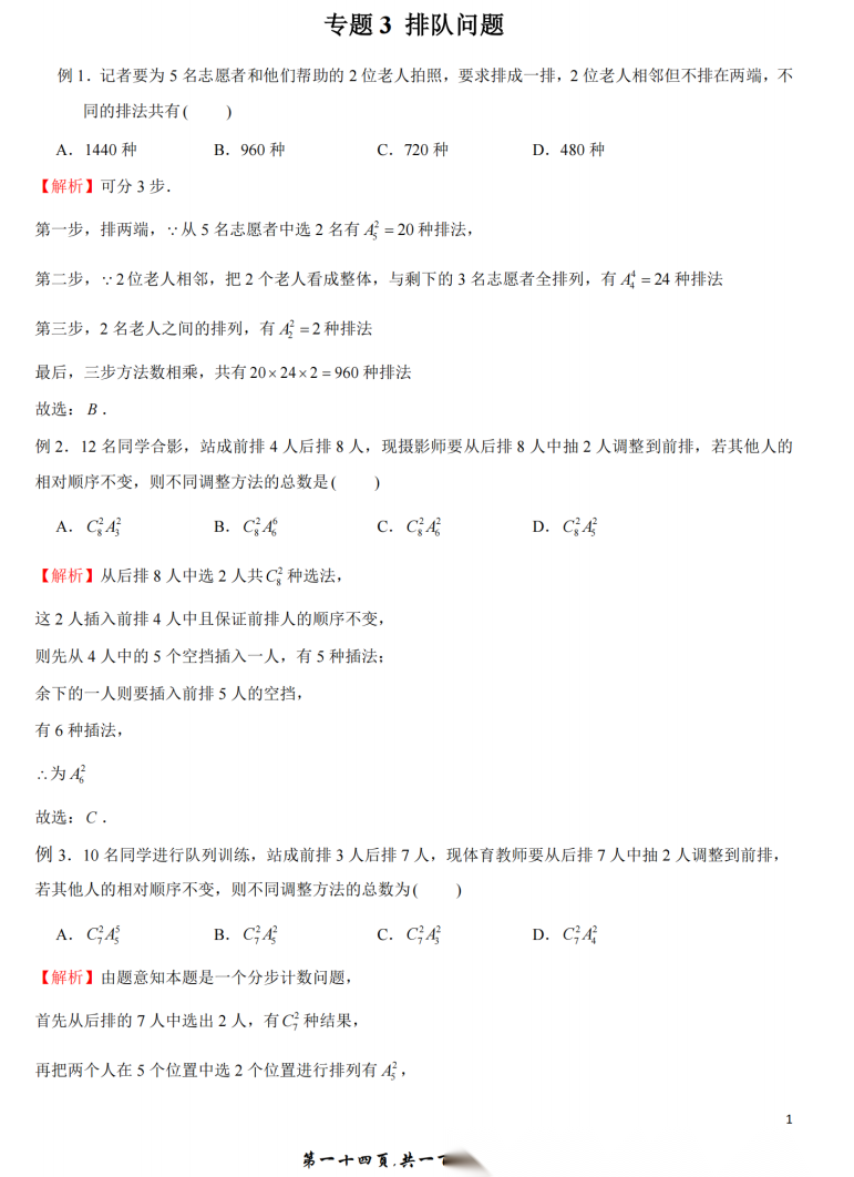
【独家】【高考数学】【重难点专练】高考数学考前50天冲刺重难点专训-排列组合满分突破二十大高频考点专训微专原卷版+精讲解析版(完整版)
2026-04-20 10:32:01文/李铭











































-
【原卷】江淮十校2026届高三4月模拟考试全科下载 【原卷】江淮十校2026届高三4月模拟考试全科下载
2026-04-20 -
2026济南二模分数线 2026济南二模分数线
2026-04-20 -
【原卷】皖南八校2026届高三4月教学质量检测全科下载 【原卷】皖南八校2026届高三4月教学质量检测全科下载
2026-04-20 -
辽宁省名校联盟2026年高考模拟卷(信息卷)二答案 辽宁省名校联盟2026年高考模拟卷(信息卷)二答案
2026-04-20 -
蚌埠市2026届高三年级4月适应性考试答案 蚌埠市2026届高三年级4月适应性考试答案
2026-04-20 -
2026淮北二模+马鞍山二模全科下载 2026淮北二模+马鞍山二模全科下载
2026-04-20 -
1号卷A10联盟2026届高考原创预测卷三答案(1-3) 1号卷A10联盟2026届高考原创预测卷三答案(1-3)
2026-04-20 -
【原卷】高三4月16-17日联考全科下载 【原卷】高三4月16-17日联考全科下载
2026-04-20
点击查看 蝶变志愿更多内容






