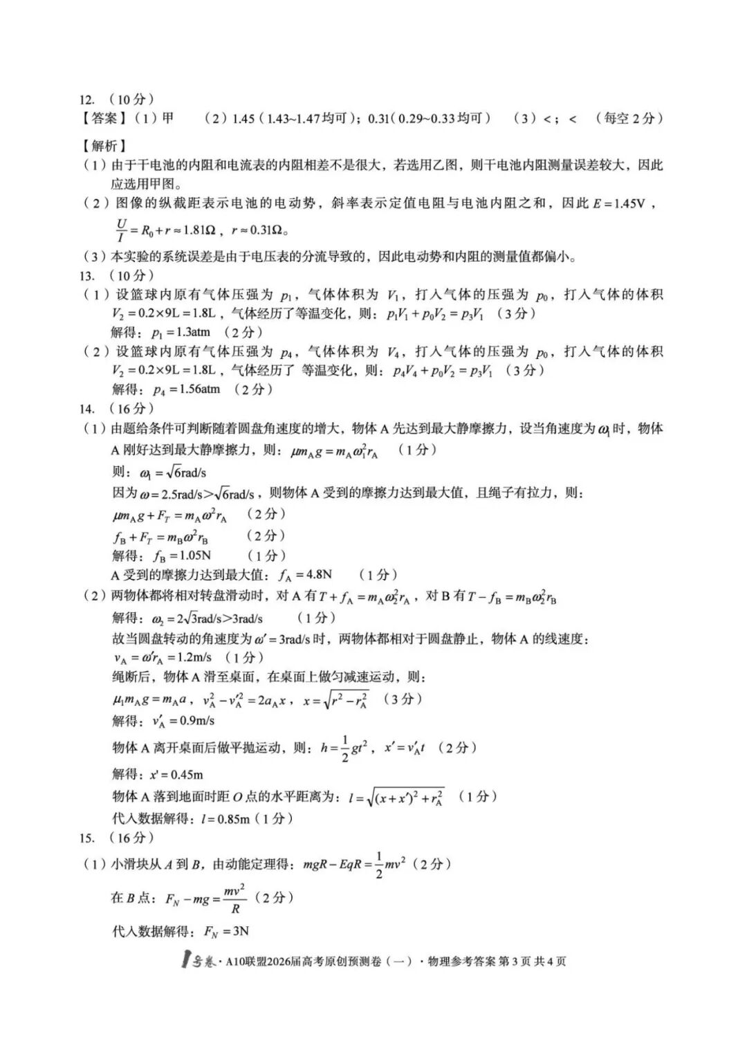
安徽1号卷·A10联盟2026届高三下学期高考原创预测物理试卷
2026-04-21 11:34:56文/丁雪竹







-
(广州二模)广东省广州市2026年广州市普通高中毕业班综合测试(二) (广州二模)广东省广州市2026年广州市普通高中毕业班综合测试(二)
2026-04-21 -
(郑州二模)河南省郑州市2026年高中毕业年级高三年级第二次质量预测 (郑州二模)河南省郑州市2026年高中毕业年级高三年级第二次质量预测
2026-04-21 -
九师联盟2026届高三年级下学期4月测试 九师联盟2026届高三年级下学期4月测试
2026-04-21 -
【云南卷】云南省玉溪市2025一2026学年普通高中毕业生高三年级第二次教学质量检测(玉溪二模)(4.13-4.15) 全科试题卷+答案 【云南卷】云南省玉溪市2025一2026学年普通高中毕业生高三年级第二次教学质量检测(玉溪二模)(4.13-4.15) ...
2026-04-21 -
【补齐重发】【西北卷】【陕西卷】陕西省衡水金卷暨安康阶段性检测2025-2026学年高三衡水金卷4月联考(4.16-4.17) 全科试题卷+答案 【补齐重发】【西北卷】【陕西卷】陕西省衡水金卷暨安康阶段性检测2025-2026学年高三衡水金卷4月联考(4.16-4....
2026-04-21 -
【贵州卷】贵州省六校联盟2026届高三年级4月高考实用性联考卷(三)(4.16-4.17) 全科试题卷(缺政治)+答案 【贵州卷】贵州省六校联盟2026届高三年级4月高考实用性联考卷(三)(4.16-4.17) 全科试题卷(缺政治...
2026-04-21 -
【黑吉辽蒙卷】黑龙江省齐齐哈尔市2026届高三年级第二次联考(齐齐哈尔二模)(4.20-4.21) 数学语文试题卷+答案 【黑吉辽蒙卷】黑龙江省齐齐哈尔市2026届高三年级第二次联考(齐齐哈尔二模)(4.20-4.21) 数学语文试...
2026-04-21 -
【四川卷】四川省绵阳市高中2023级(2026届)高三年级第三次诊断性考试(绵阳三诊)(4.20-4.22) 数学语文试题卷+答案 【四川卷】四川省绵阳市高中2023级(2026届)高三年级第三次诊断性考试(绵阳三诊)(4.20-4.22) 数...
2026-04-21
点击查看 蝶变志愿更多内容




