【广东卷】广东省清远市2026届普通高中毕业班高三年级供题综合测试(二)(清远二模)(4.20-4.22) 全科试题卷+答案
2026-04-24 14:21:55文/芮兴佳












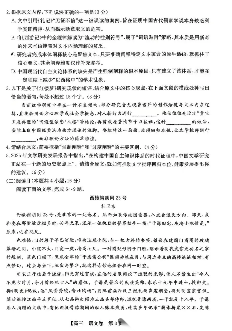
-
【安徽卷】安徽省合肥市2026年合肥市高三第二次教学质量检测(合肥市高三二模)(4.22-4.24) 数学语文试题卷+答案 【安徽卷】安徽省合肥市2026年合肥市高三第二次教学质量检测(合肥市高三二模)(4.22-4.24) 数学语文试...
2026-04-24 -
【重庆卷】重庆市2026年普通高等学校招生全国统一考试康德调研(五)(4月中旬) 全科试题卷+答案 【重庆卷】重庆市2026年普通高等学校招生全国统一考试康德调研(五)(4月中旬) 全科试题卷+答案
2026-04-24 -
【安徽卷】安徽省马鞍山市2026年马鞍山市高三第二次教学质量监测(马鞍山高三二模)(4.15-4.17) 全科试题卷 【安徽卷】安徽省马鞍山市2026年马鞍山市高三第二次教学质量监测(马鞍山高三二模)(4.15-4.17) 全科试题卷
2026-04-24 -
【百强校】【重庆卷】重庆市重庆八中高2026届高三年级4月强化训练(一)(4.17-4.18) 全科试题卷+答案 【百强校】【重庆卷】重庆市重庆八中高2026届高三年级4月强化训练(一)(4.17-4.18) 全科试题卷+答案
2026-04-24 -
【百强校】【重庆卷】重庆市重庆第一一中学校高2026届高三下学期4月二诊考试(重庆一中高三二诊)(4.17-4.18) 全科试题卷+答案 【百强校】【重庆卷】重庆市重庆第一一中学校高2026届高三下学期4月二诊考试(重庆一中高三二诊)(4.17-4.18) ...
2026-04-24 -
【湖南卷】【超高清版】湖南省天壹名校联盟2026届高三年级4月质量检测(6360C)(4.17-4.18) 全科试题卷(含日语)+答案 【湖南卷】【超高清版】湖南省天壹名校联盟2026届高三年级4月质量检测(6360C)(4.17-4.18) 全科试题...
2026-04-24 -
【四川卷】四川省德阳市2026届高三年级适应性练习(德阳三诊)(4.20-4.22) 全科试题卷+答案 【四川卷】四川省德阳市2026届高三年级适应性练习(德阳三诊)(4.20-4.22) 全科试题卷+答案
2026-04-24 -
【补齐重发】【四川卷】四川省绵阳市2026年高三年级高考适应性考试(绵阳三诊)(4.20-4.22) 全科试题卷+答案 【补齐重发】【四川卷】四川省绵阳市2026年高三年级高考适应性考试(绵阳三诊)(4.20-4.22) 全科试题卷+答...
2026-04-24
点击查看 蝶变志愿更多内容



