2025报考,最新出分报考时间表
2025-06-17 16:28:29文/岳春阳
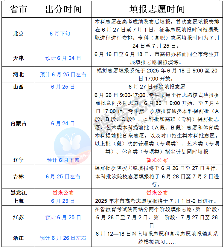
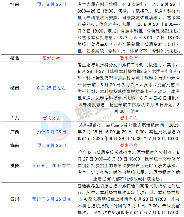
目前公布的2025出分时间表(每日会更新)




-
女生进国家电网学什么专业比较好?电力系统哪个专业最吃香? 国家电网作为国有重要骨干企业,以其稳定的工作环境、优厚的福利待遇和广阔的发展前景,成为众多女生的理想就业目标。然而,要想...
2025-09-19 -
今日起出分!等待期间别闲着,做好这4点才算圆满! 2025-06-23 -
录取时被大家嫌弃,就业后却真香的4个专业! 2025-06-21 -
高中没入团,这些大学不能报! 2025-06-20 -
阅卷已过半!高考成绩在哪查?成绩什么时间公布?(2025最新版) 2025-06-19 -
请注意,这几所211院校降为普通本科! 2025-06-18 -
官方刚刚明确!今年高考同分,应届生比复读生优先录取??? 2025-06-16 -
低分捡漏的8所211大学,文理科全覆盖,毕业用人单位抢着要! 2025-06-14
点击查看 蝶变志愿更多内容






