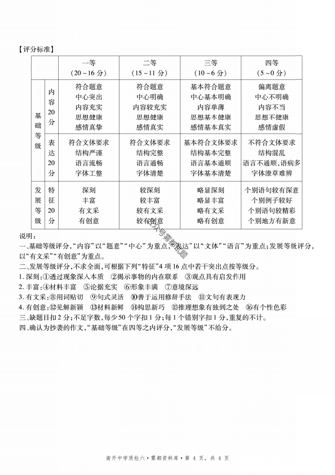
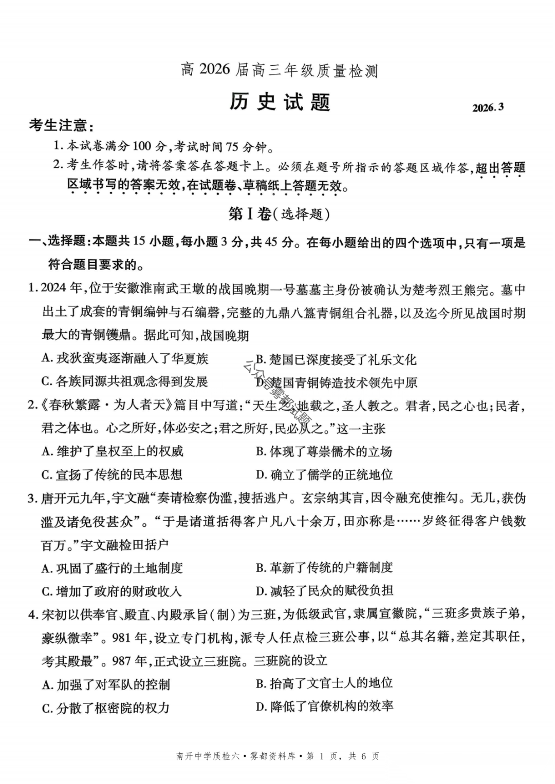
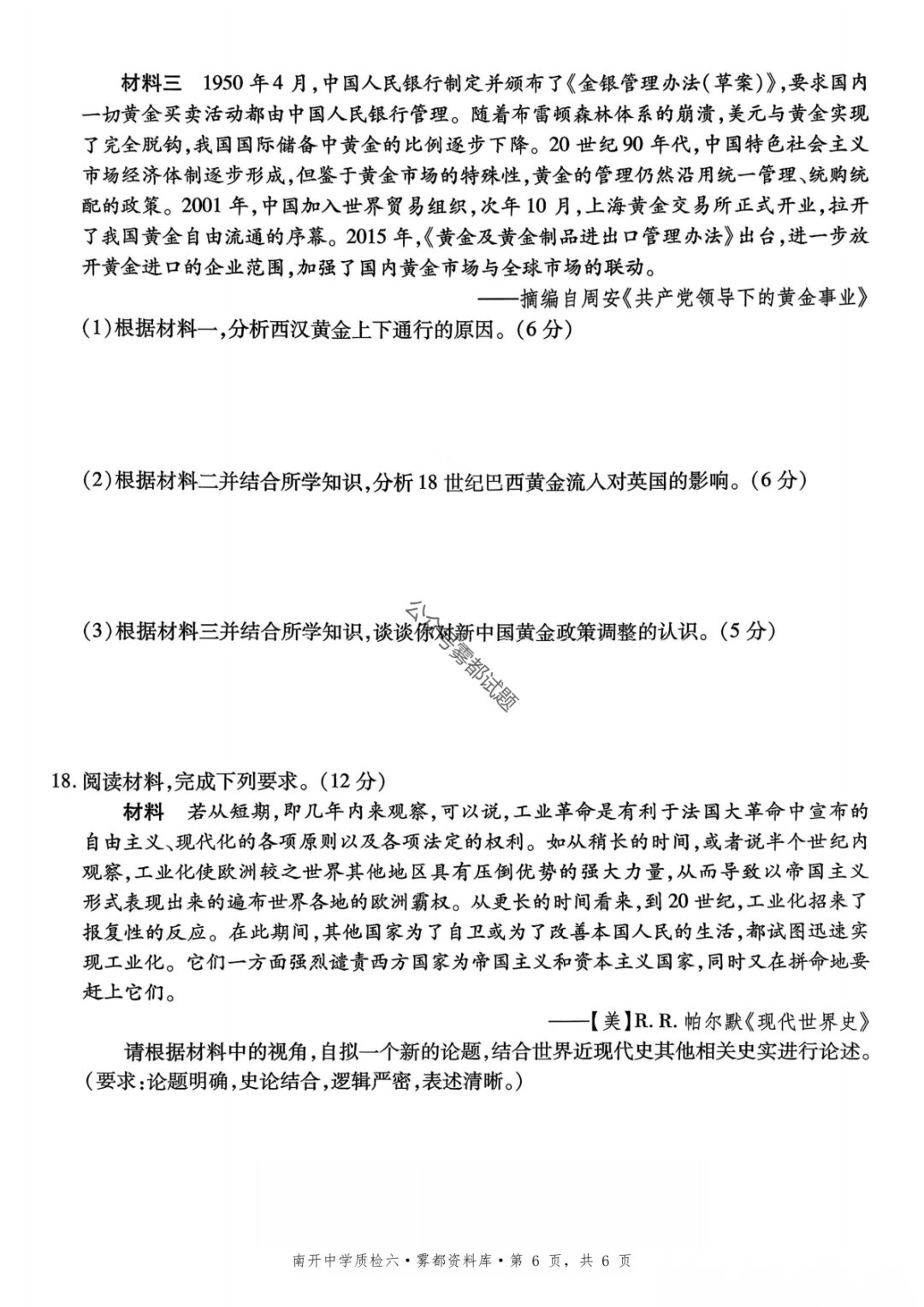
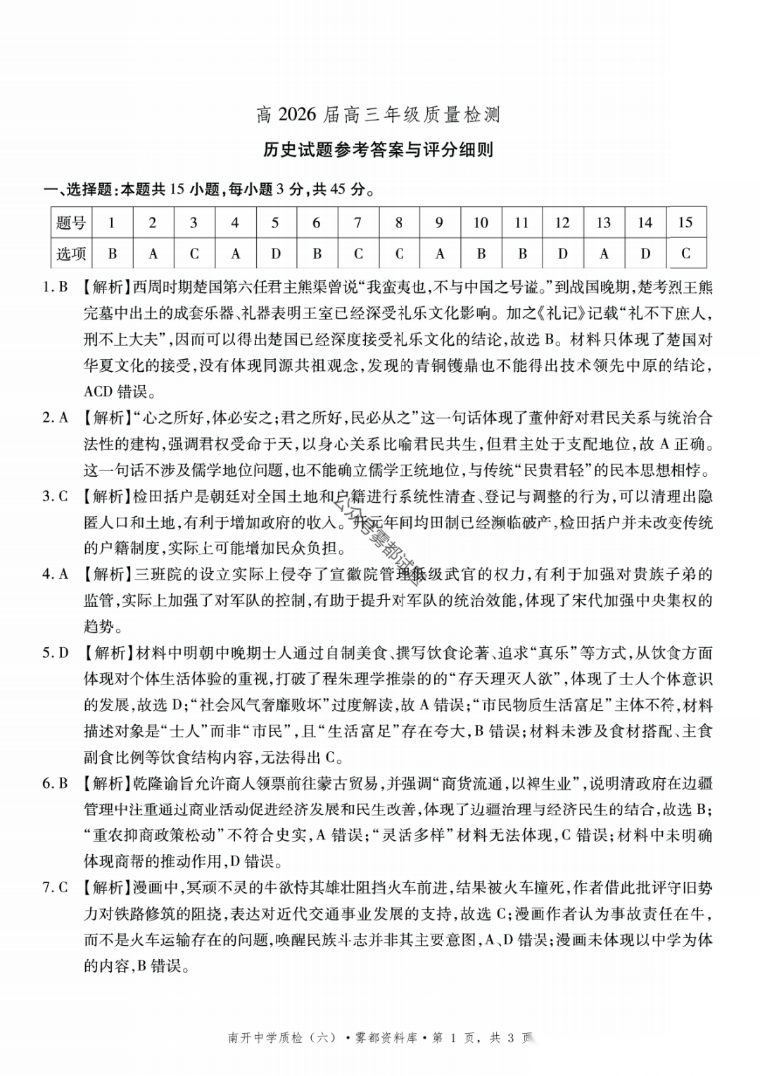
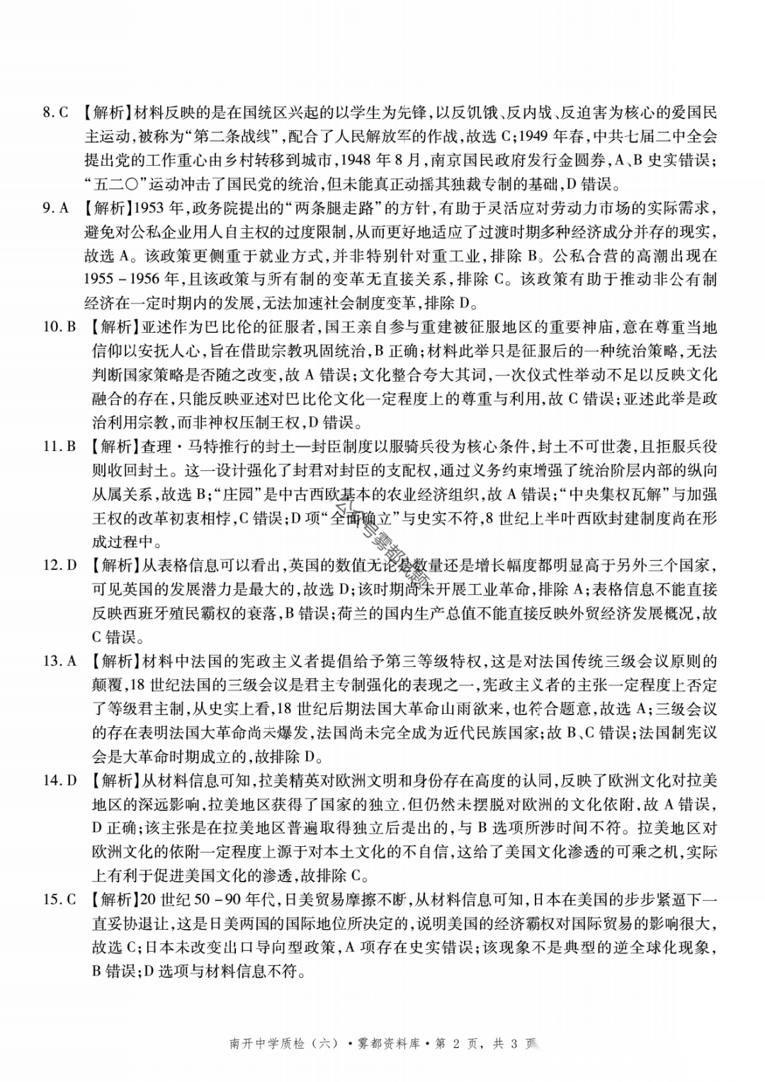
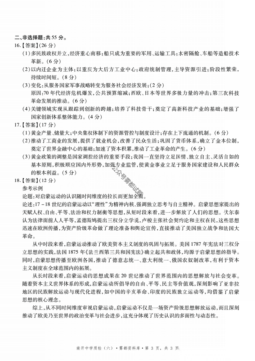
2026届重庆南开中学高三3月联考六语文、数学、物理、历史科目公布
2026-03-04 22:53:40文/鲁映彤










































-
龙岩市2026年高三三月教学质量检测 龙岩市2026年高三三月教学质量检测
2026-03-04 -
2026届高三年级3月份学情诊断 2026届高三年级3月份学情诊断
2026-03-04 -
浙江强基联盟2026年3月高三联考答案 浙江强基联盟2026年3月高三联考答案
2026-03-04 -
济南市高三3月开学学情调研测试答案 济南市高三3月开学学情调研测试答案
2026-03-04 -
2026届浙江名校协作体G12联盟高三二模答案 2026届浙江名校协作体G12联盟高三二模答案
2026-03-04 -
湖南新高考教学教研联盟(长郡二十校)2026届高三下学期3月联考答案 湖南新高考教学教研联盟(长郡二十校)2026届高三下学期3月联考答案
2026-03-04 -
【深圳一模】2026年深圳市高三年级第一次调研考试答案 【深圳一模】2026年深圳市高三年级第一次调研考试答案
2026-03-04 -
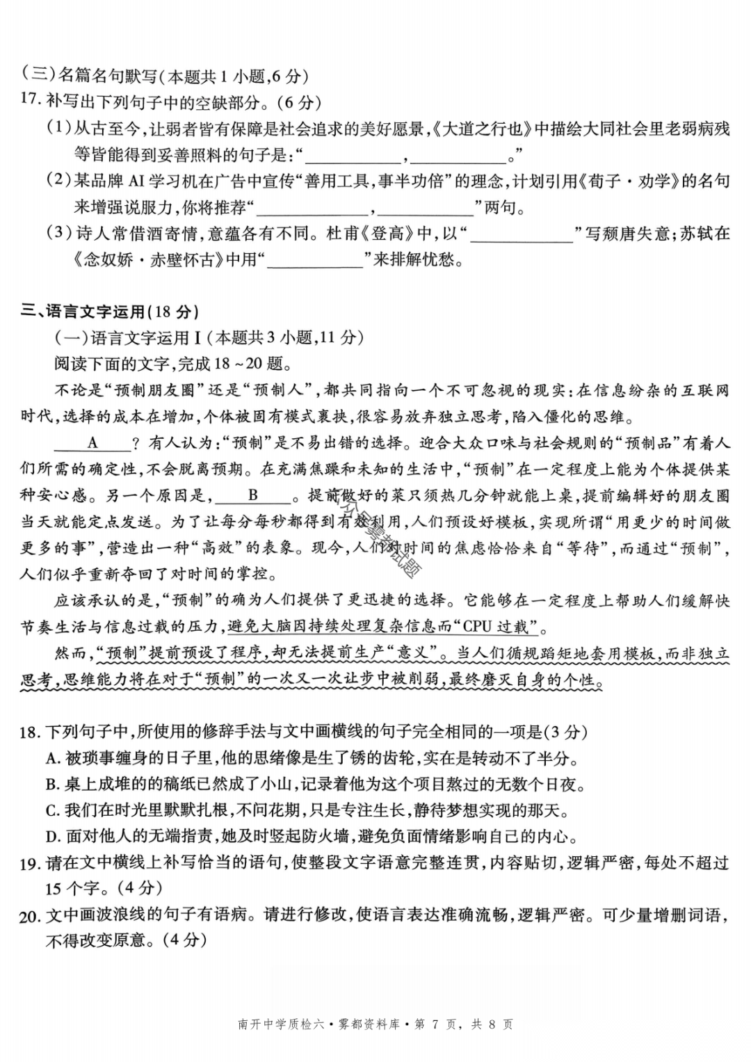
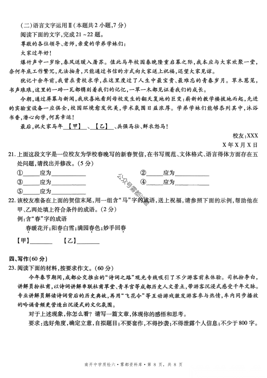
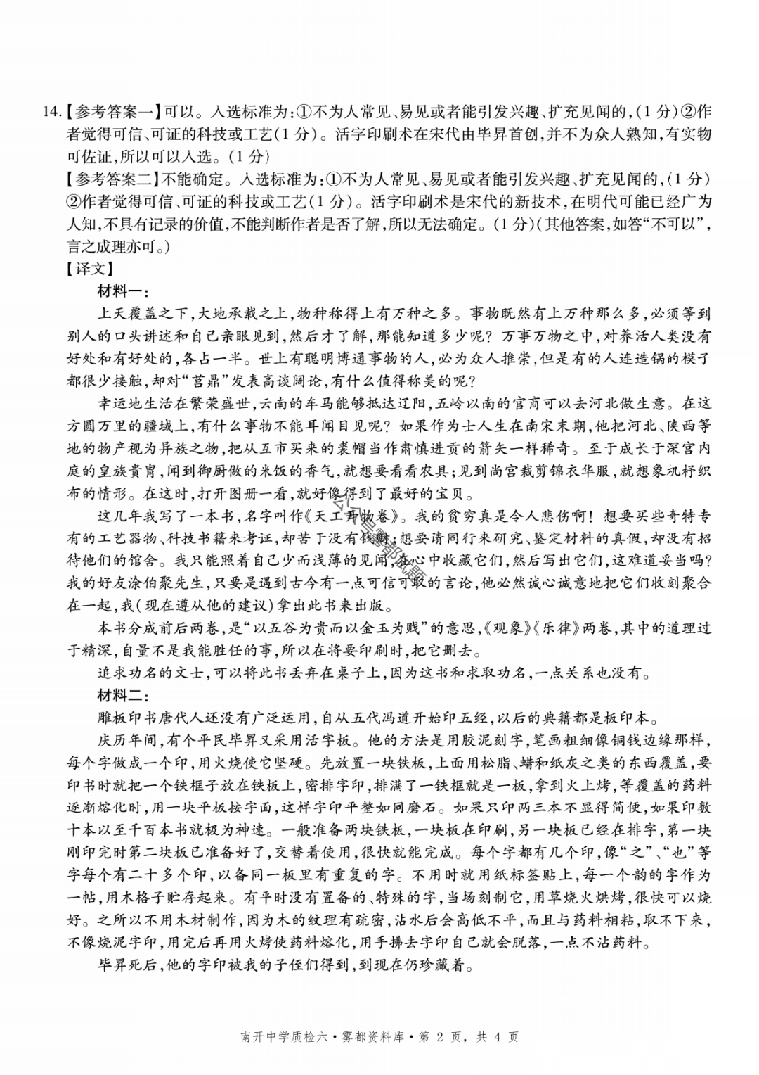
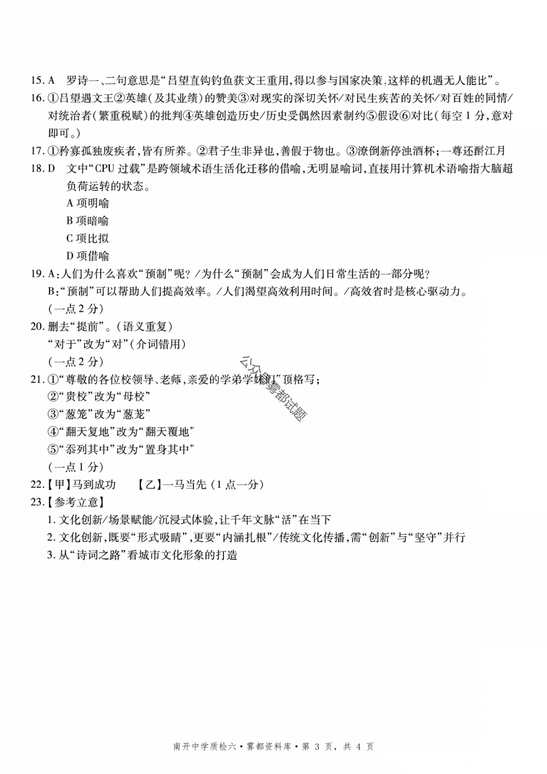
【自做答案】黑龙江一模暨黑龙江省实验中学2026届高三学年联合模拟考试语文物理历史试卷及自做答案!仅供参考 【自做答案】黑龙江一模暨黑龙江省实验中学2026届高三学年联合模拟考试语文物理历史试卷及自做答案!仅供参考
2026-03-03
点击查看 蝶变志愿更多内容






