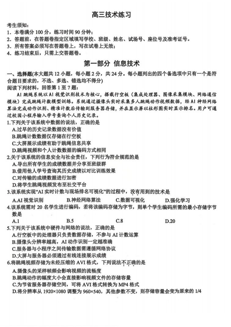
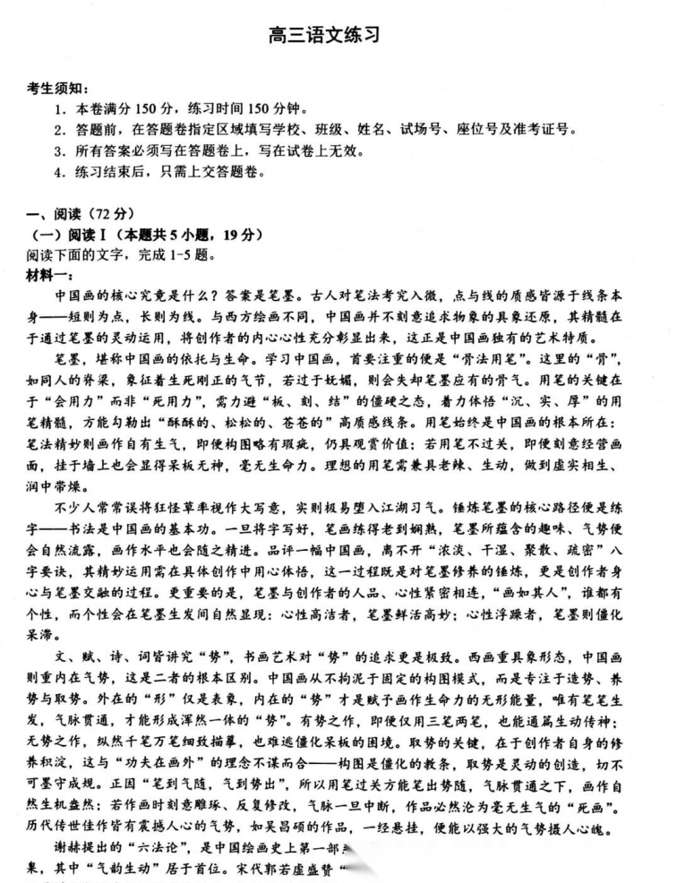
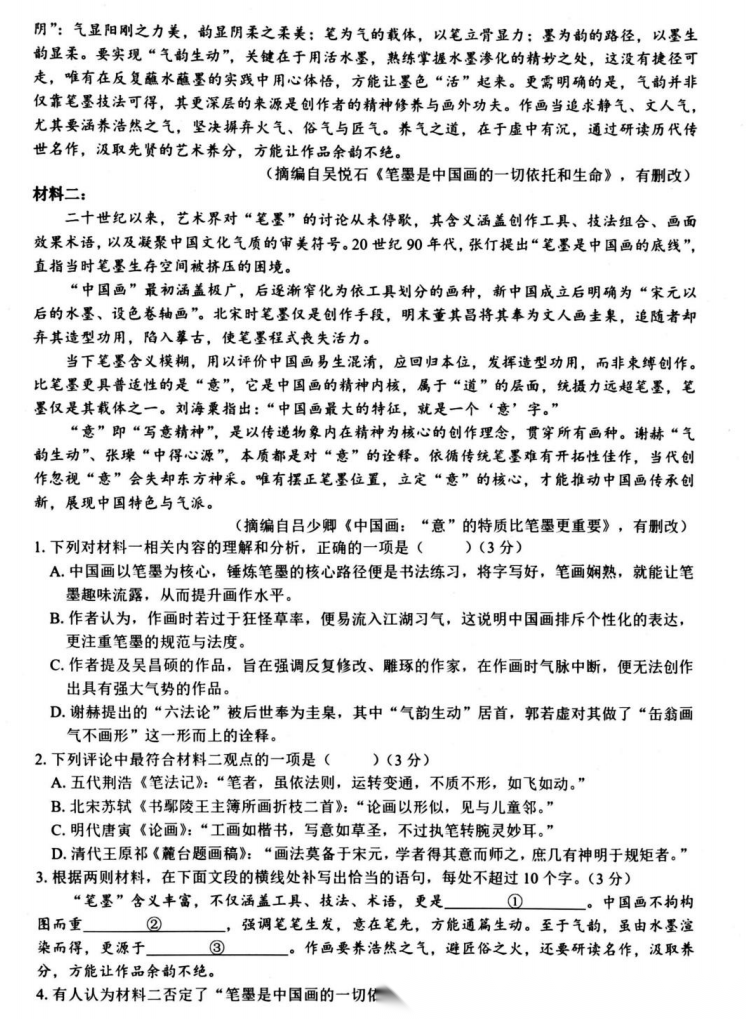
【浙江卷】浙江省名校协作体(G12)2026届高三3月联考暨开学返校考试(G12二模)(3.4-3.5) 数学物理技术语文政治试题卷+答案
2026-03-06 00:16:26文/闫博















-
【山东卷】山东省烟台市2026年高三下学期高考诊断性测试一模(烟台一模)(3.4-3.6) 生物语文地理试题卷+答案 【山东卷】山东省烟台市2026年高三下学期高考诊断性测试一模(烟台一模)(3.4-3.6) ...
2026-03-06 -
【广东卷】广东省深圳市2026年高三年级第一次调研考试(深圳一模)(3.4-3.6) 数学语文试题卷+答案 【广东卷】广东省深圳市2026年高三年级第一次调研考试(深圳一模)(3.4-3.6) ...
2026-03-06 -
【湖南卷】湖南省新高考教学教研联盟(长郡二十校联盟)2026届高三年级下学期3月联考(3.4-3.5) 化学生物语文地理政治试题卷+答案 【湖南卷】湖南省新高考教学教研联盟(长郡二十校联盟)2026届高三年级下学期3月联考(3.4-3.5) 化学生物语...
2026-03-06 -
【高考生物】【考前核心知识】高考生物高考考前核心知识点----150知识点速记 填空版+背诵版(完整版) 【高考生物】【考前核心知识】高考生物高考考前核心知识点----150知识点速记 填空版+背诵版(完整版)
2026-03-06 -
【高考数学】【分层通关】高考高中数学分层通关-基础档十三大专题500题+中档十三大专题300题+拔尖档压轴题大专题200题专题突破(完整版) 【高考数学】【分层通关】高考高中数学分层通关-基础档十三大专题500题+中档十三大专题300题+拔尖档压轴题大专题200...
2026-03-06 -
【高考数学】【高考真题分类汇编】2016-2025年10年高考数学真题汇编---30大专项专题分类汇编 原卷版+解析版(纯净word版)(完整版) 【高考数学】【高考真题分类汇编】2016-2025年10年高考数学真题汇编---30大专项专题分类汇编 原卷版+解...
2026-03-06 -
【高考生物】【生物二轮重难提升】高考生物二轮复习----26大易错以及重难点专项提升学案(包括解析)(纯净word版)(完整版) 【高考生物】【生物二轮重难提升】高考生物二轮复习----26大易错以及重难点专项提升学案(包括解析)(纯净word版)(...
2026-03-06 -
【高考物理】【二级结论】高考及高中物理所涉及的108个二级结论、秒杀口诀串讲(83页完整版)+100条必记规律、结论(22页完整版) 【高考物理】【二级结论】高考及高中物理所涉及的108个二级结论、秒杀口诀串讲(83页完整版)+100条必记规律、结论(2...
2026-03-06
点击查看 蝶变志愿更多内容

