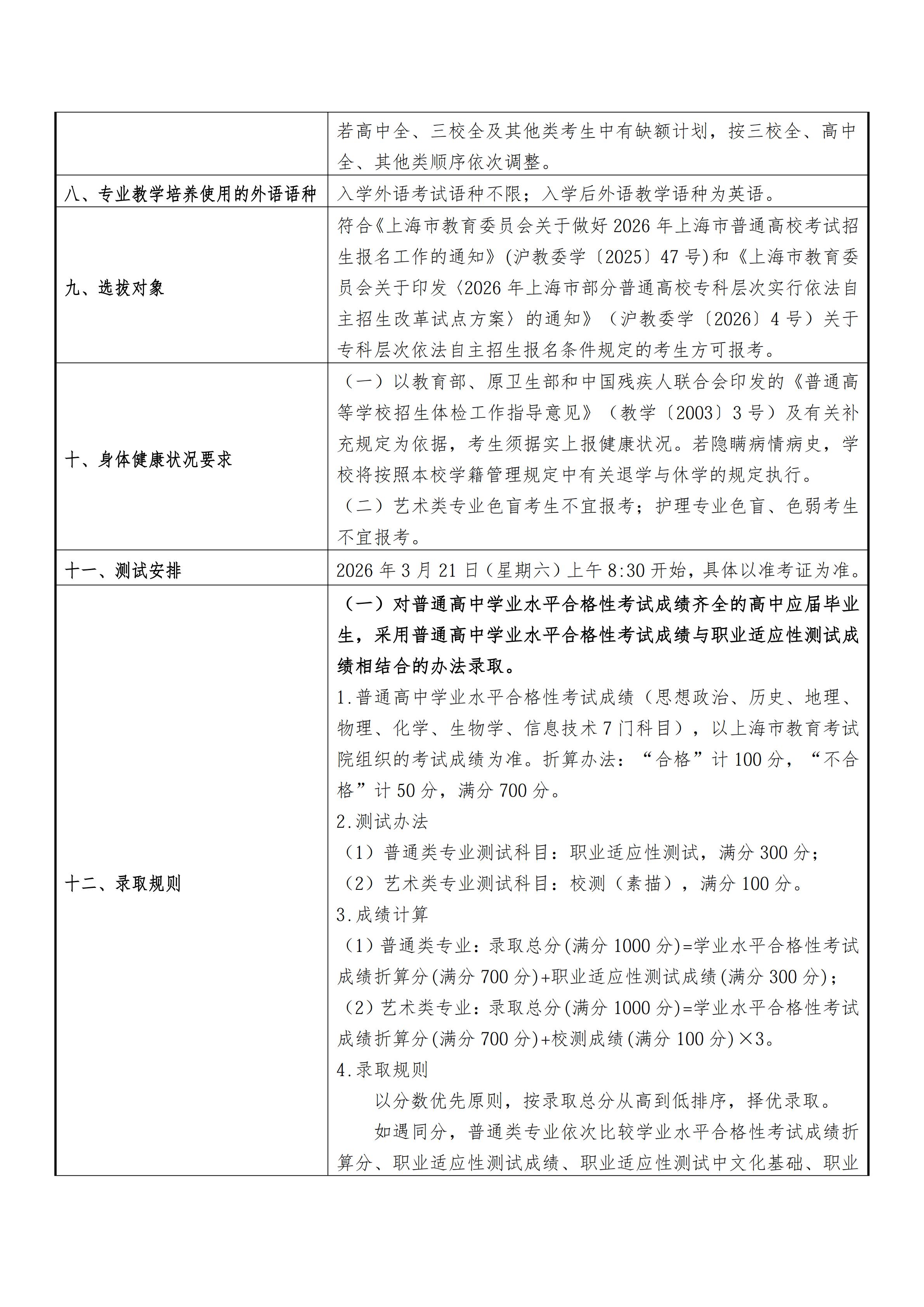
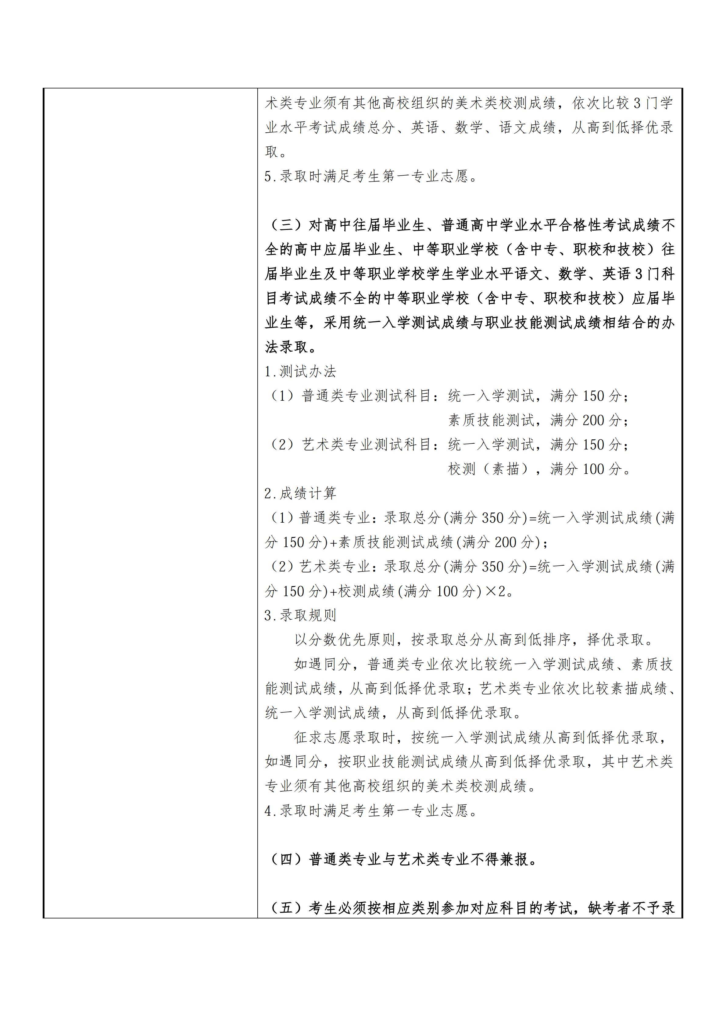
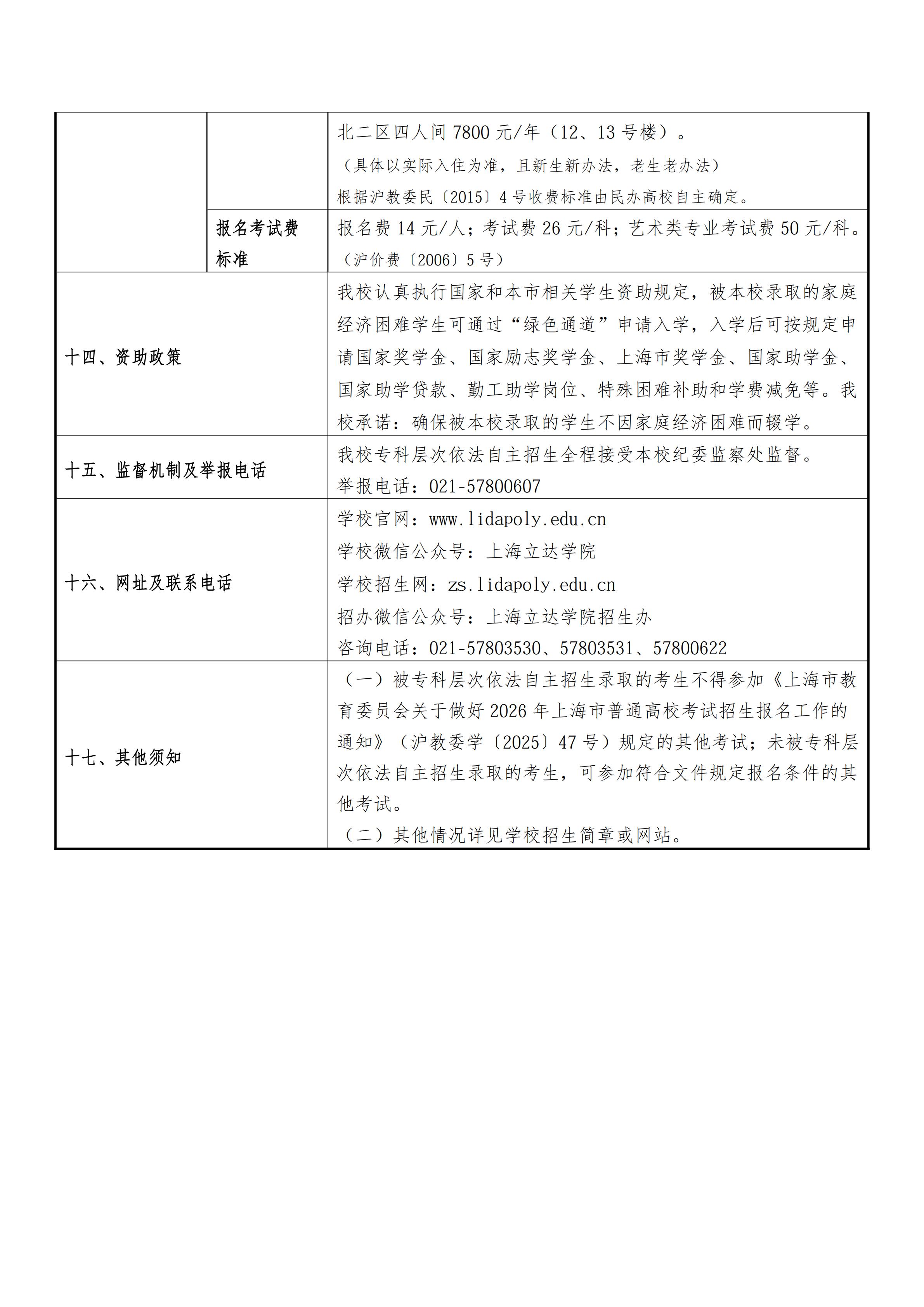
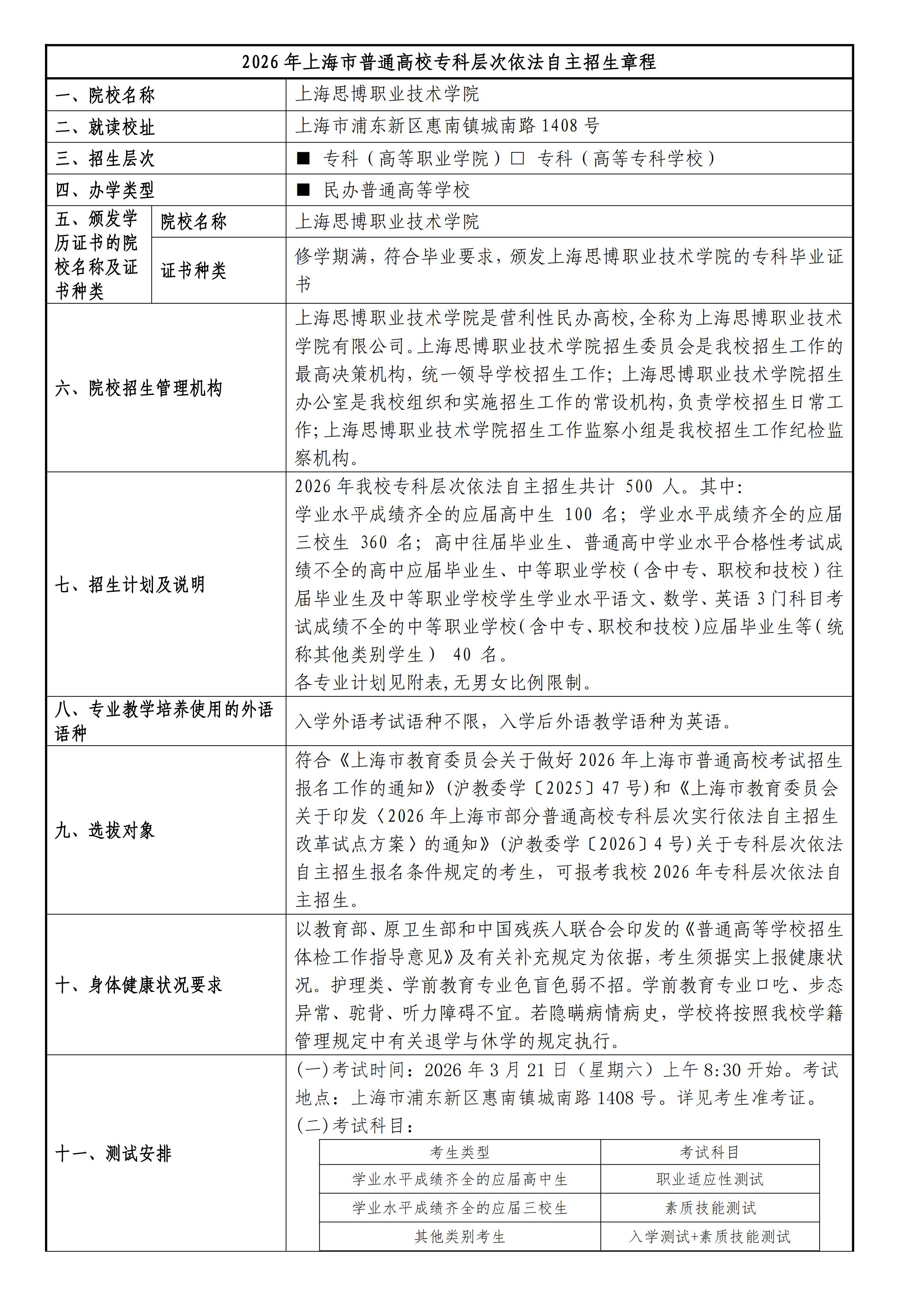
上海立达学院2026年专科层次依法自主招生章程
2026-03-09 14:05:29文/李铭






-
上海立达学院汉语言文学专业怎么样值得读吗?就业前景怎么样?含历年分数线(2026参考) 上海立达学院汉语言文学专业是一个特色鲜明、实力强劲的专业,是否“值得读”需要结合考生自身的职业规划和学习兴趣来判断。下面...
2026-03-08 -
上海立达学院2027年在天津高考专业选科要求 必选科目有哪些 2027年上海立达学院在天津的高考选科要求,可参考的信息是天津教育招生考试院已公布了适用于2027年及以后高考的《202...
2026-03-05 -
2025上海立达学院在内蒙古招生计划及学费 含公费师范生、专项计划和特殊招生 上海立达学院2025年在内蒙古的招生计划主要包括招生专业、招生人数等信息。其中各专业总招生人数约为33人,学费绝大多数专...
2026-03-02 -
2025上海立达学院在上海招生计划及学费 含公费师范生、专项计划和特殊招生 上海立达学院2025年在上海的招生计划主要包括招生专业、招生人数等信息。其中各专业总招生人数约为825人,学费绝大多数专...
2026-03-02 -
2025上海立达学院黑龙江各专业招生计划 含中外合作办学、特殊招生、专项计划和公费师范生 上海立达学院2025年在黑龙江总招生计划约16人,招生计划涵盖了综合类、物理类、历史类以及国家专项计划、中外合作办学、特...
2026-03-02 -
2025上海立达学院在吉林各专业录取分数线是多少 含招生方向和位次 根据蝶变志愿提供的数据蝶变志愿小编这里出上海立达学院分数线,2025年上海立达学院在吉林的录取分数线因考生选科不同而有所...
2026-02-27 -
上海立达学院金融科技专业怎么样值得读吗?就业前景怎么样?含历年分数线(2026参考) 上海立达学院金融科技专业是一个特色鲜明、实力强劲的专业,是否“值得读”需要结合考生自身的职业规划和学习兴趣来判断。下面蝶...
2026-02-20 -
2025上海立达学院山西各专业招生计划 含中外合作办学、特殊招生、专项计划和公费师范生 上海立达学院2025年在山西总招生计划约74人,招生计划涵盖了综合类、物理类、历史类以及国家专项计划、中外合作办学、特殊...
2026-02-17
点击查看 蝶变志愿更多内容






