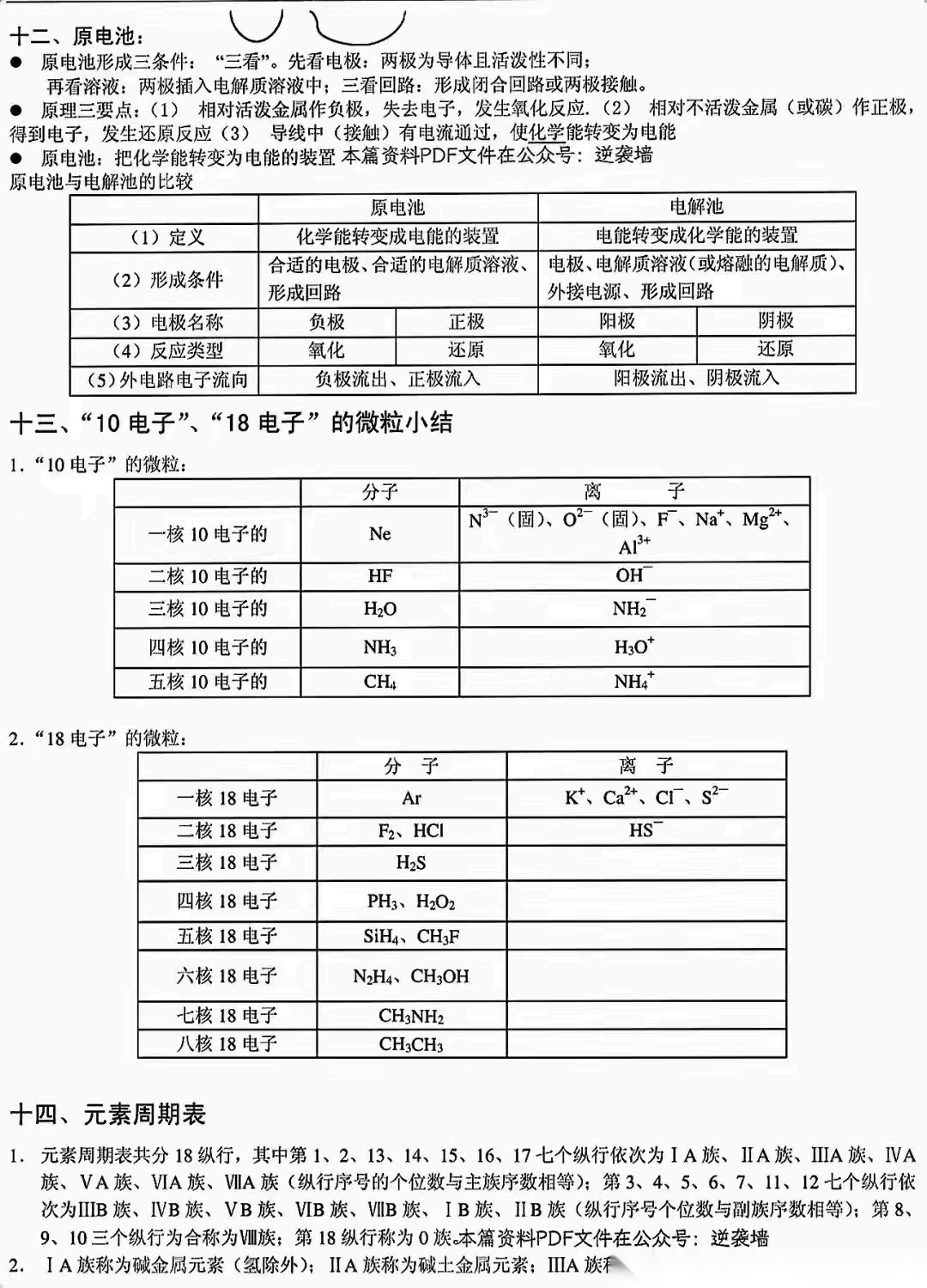
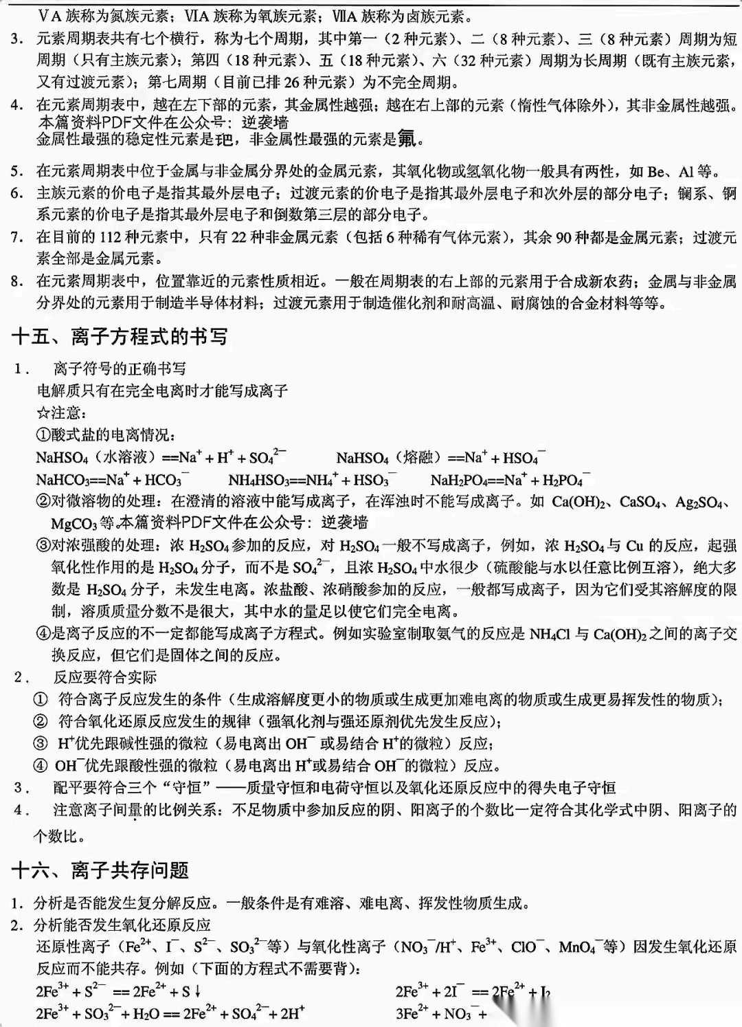
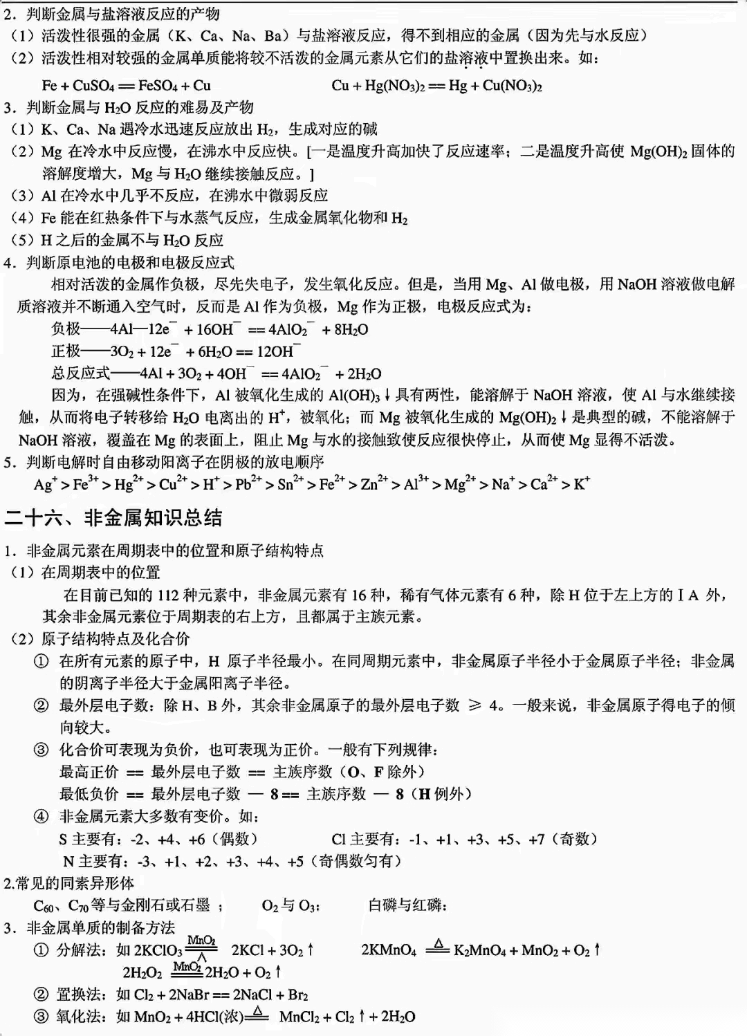
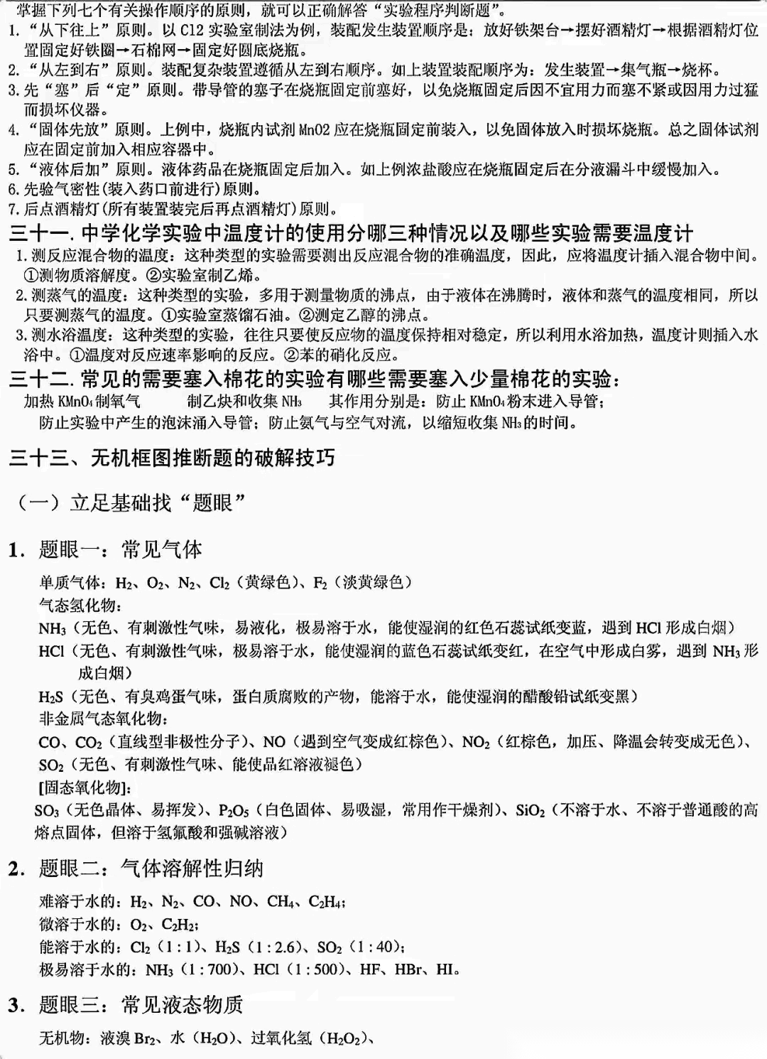
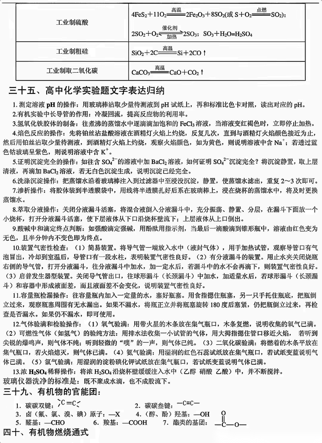
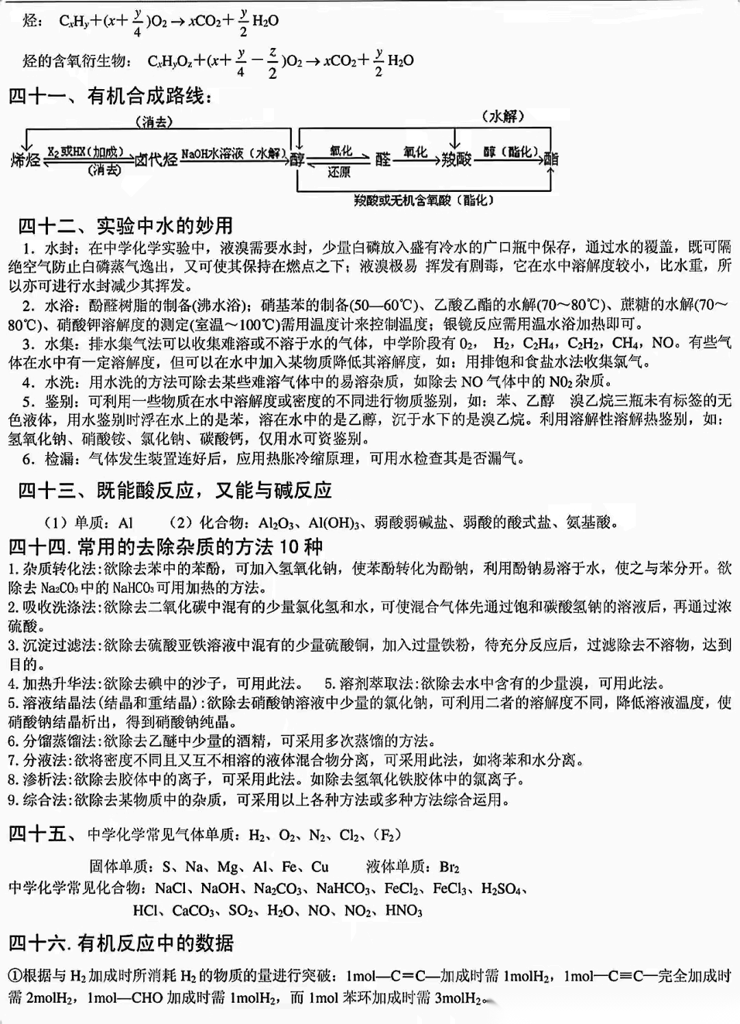
【高考化学】【精而全】【知识点分类】高中化学知识点分类汇总手册(27页完整版)
2026-03-21 11:41:28文/张亚红



























-
【高考数学】【模考难题合集】2026年1月模考联考真题导数压轴百题汇编 学生版+解析版(完整版) 【高考数学】【模考难题合集】2026年1月模考联考真题导数压轴百题汇编 学生版+解析版(完整版)
2026-03-21 -
【独家钜献】【考前突击培优】【高考数学】2026年高考数学临考考前突击---11大微专题培优讲义(78页完整版) 【独家钜献】【考前突击培优】【高考数学】2026年高考数学临考考前突击---11大微专题培优讲义(78页完整版)
2026-03-21 -
【独家发布】【高考数学】【模考难题合集】2026年2月以后至今近期概率较难大题(66道大题)合集(含解析答案)(88页完整版) 【独家发布】【高考数学】【模考难题合集】2026年2月以后至今近期概率较难大题(66道大题)合集(含解析答案)(88页完...
2026-03-21 -
【补齐重发】【黑吉辽蒙卷】辽宁省辽阳市2026年普通高中高三年级第一次模拟考试(辽阳一模)(3.17-3.18) 全科试题卷(无史地)+答案 【补齐重发】【黑吉辽蒙卷】辽宁省辽阳市2026年普通高中高三年级第一次模拟考试(辽阳一模)(3.17-3.18) ...
2026-03-21 -
【百强校】【四川卷】四川省成都石室中学2025-2026学年度下学期高2026届二诊模拟考试(石室二诊)(3.18-3.19 ) 全科试题卷+答案 【百强校】【四川卷】四川省成都石室中学2025-2026学年度下学期高2026届二诊模拟考试(石室二诊)(3.18-3....
2026-03-21 -
【百强校】【重庆卷】重庆市重庆第八中学2026届高考适应性月考卷(六)(3.19-3.21) 数学物理英语语文历史试题卷+答案 【百强校】【重庆卷】重庆市重庆第八中学2026届高考适应性月考卷(六)(3.19-3.21) 数学物理英语语文...
2026-03-21 -
【湖南卷】湖南省2026年邵阳市高三第二次联考试题卷(邵阳二模)(3.19-3.20) 全科试题卷+答案 【湖南卷】湖南省2026年邵阳市高三第二次联考试题卷(邵阳二模)(3.19-3.20) ...
2026-03-21 -
【河南卷】河南省驻马店、信阳、南阳、三门峡、漯河五市2026年高三3月第一次质量检测联考(3.19-3.20) 全科试题卷+答案 【河南卷】河南省驻马店、信阳、南阳、三门峡、漯河五市2026年高三3月第一次质量检测联考(3.19-3.20) 全科试题...
2026-03-21
点击查看 蝶变志愿更多内容


