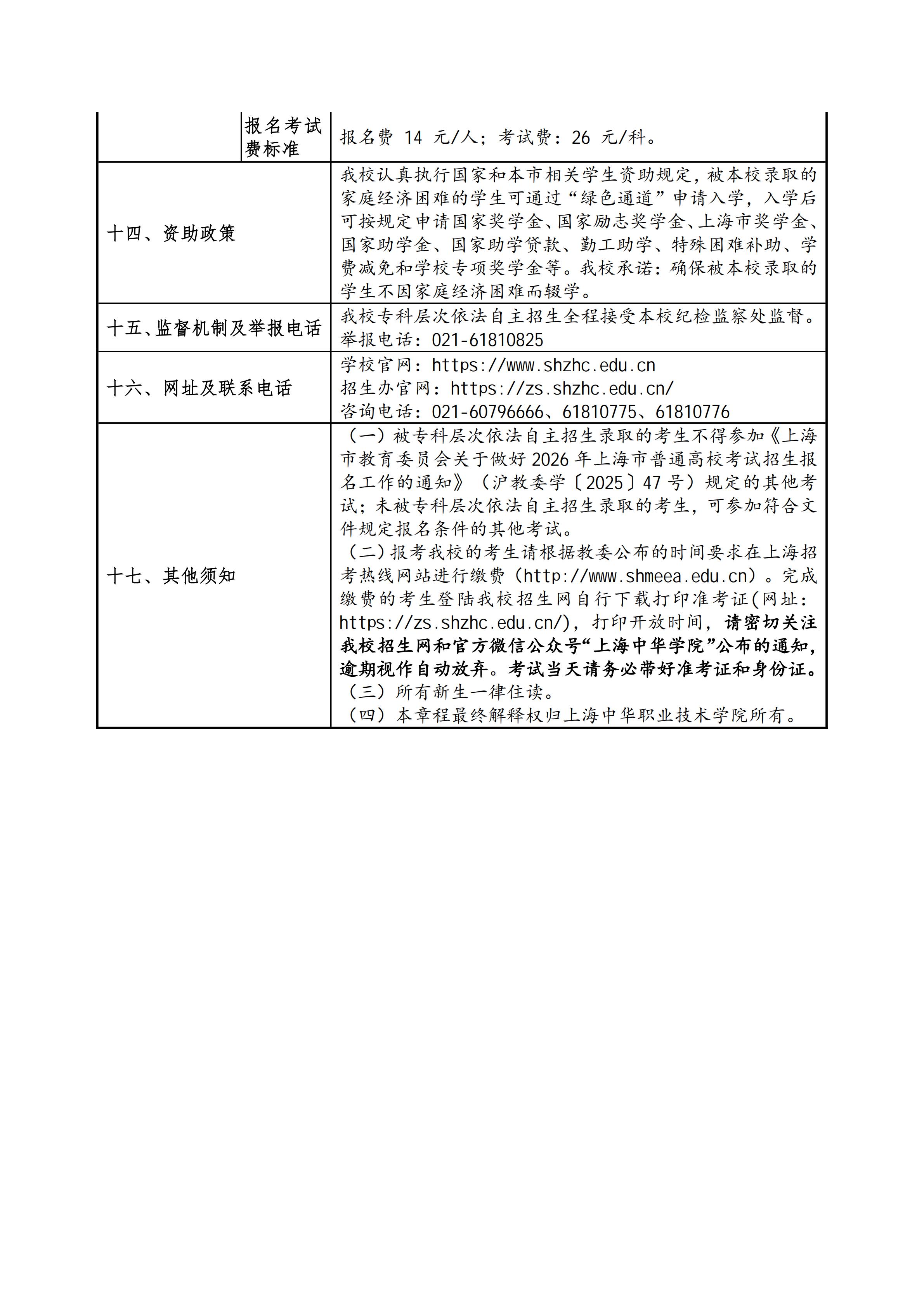
上海中华职业技术学院2026年专科层次依法自主招生章程
2026-03-09 16:31:16文/李铭






-
上海浦东职业技术学院2026年专科层次依法自主招生章程 2026-03-09 -
上海建设管理职业技术学院2026年专科层次依法自主招生章程 2026-03-09 -
上海现代化工职业学院2026年专科层次依法自主招生章程 2026-03-09 -
上海闵行职业技术学院2026年专科层次依法自主招生章程 2026-03-09 -
上海科创职业技术学院2026年专科层次依法自主招生章程 2026-03-09 -
上海南湖职业技术学院2026年专科层次依法自主招生章程 2026-03-09 -
上海海事职业技术学院2026海事自主招生章程 2026-03-09 -
上海民远职业技术学院2026年专科层次依法自主招生章程 2026-03-09
点击查看 蝶变志愿更多内容






