【高考物理】【物理易错点】【易错避雷】高考高中物理常见的189条易错点汇总(22页完整版)+高中物理易错知识点汇总(必须部分)(7页完整版)
2026-03-18 09:34:33文/张亚红



























-
【高中知识点】【各科知识点归纳总结】2025-2026学年度2026版高中知识点归纳总结 -高中九科全套-纯净电子版(打印版)(完整版) 【高中知识点】【各科知识点归纳总结】2025-2026学年度2026版高中知识点归纳总结 -高中九科全套-纯净电子版(打...
2026-03-18 -
【高考化学】【综合实验】【满分拿下】2026高考化学综合实验部分满分突破专项---化综实验满分突破讲义与练习原卷版+解析版(纯净word版) 【高考化学】【综合实验】【满分拿下】2026高考化学综合实验部分满分突破专项---化综实验满分突破讲义与练习原卷版+解析...
2026-03-18 -
【高考数学】【名师赵礼显】【考前知识点笔记】高考数学考前突击---终极考前知识点梳理---七大板块知识点数理(完整版) 【高考数学】【名师赵礼显】【考前知识点笔记】高考数学考前突击---终极考前知识点梳理---七大板块知识点数理(完整版)
2026-03-18 -
【高中物理】【高考物理】高中物理巧学妙解王---快速提高物理成绩的奇书(李仲旭,赵岩,薛凯编著)(289页完整版) 【高中物理】【高考物理】高中物理巧学妙解王---快速提高物理成绩的奇书(李仲旭,赵岩,薛凯编著)(289页完整版)
2026-03-18 -
【高考数学】【圆锥曲线热点】高考数学圆锥曲线高考热点问题:定值、定点与面积解题攻略-系统数理热点问题完善三大问题(闻界老师编著) 【高考数学】【圆锥曲线热点】高考数学圆锥曲线高考热点问题:定值、定点与面积解题攻略-系统数理热点问题完善三大问题(闻界老...
2026-03-18 -
【独家】【高考物理】【三轮冲刺】【考前突击】2026高考物理三轮冲刺-考前突击十六大专题过关-56大题型讲义原卷版+解析版(纯净word版) 【独家】【高考物理】【三轮冲刺】【考前突击】2026高考物理三轮冲刺-考前突击十六大专题过关-56大题型讲义原卷版+解析...
2026-03-18 -
【四川卷】四川省内江市2026届高三年级第二次模拟考试试题(内江二诊)(3.16-3.18) 全科试题卷+答案 【四川卷】四川省内江市2026届高三年级第二次模拟考试试题(内江二诊)(3.16-3.18) 全科试题卷+答案
2026-03-18 -
【四川卷】四川省德阳市2023级(2026届)高三年级第二次诊断考试(德阳二诊)(3.16-3.18) 全科试题卷+答案 【四川卷】四川省德阳市2023级(2026届)高三年级第二次诊断考试(德阳二诊)(3.16-3.18) 全科试题卷+...
2026-03-18
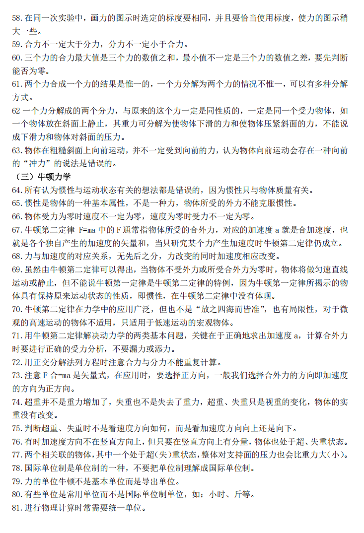
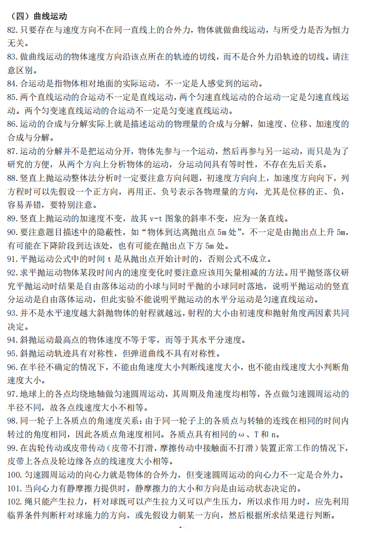
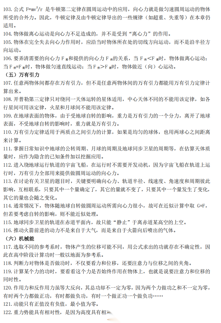
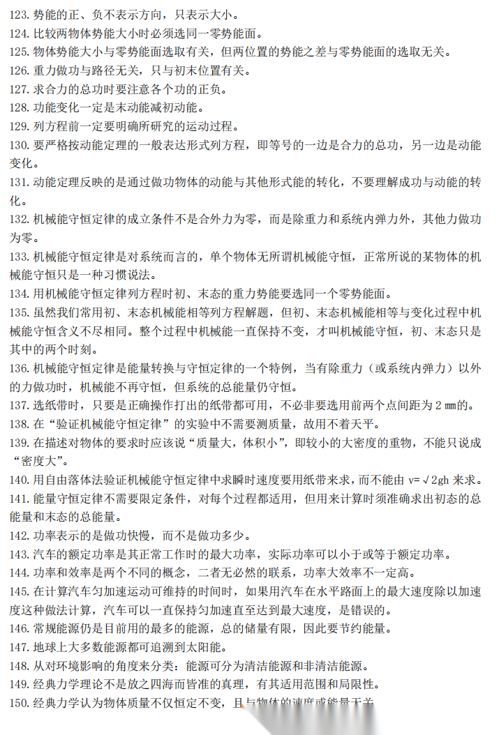
点击查看 蝶变志愿更多内容



