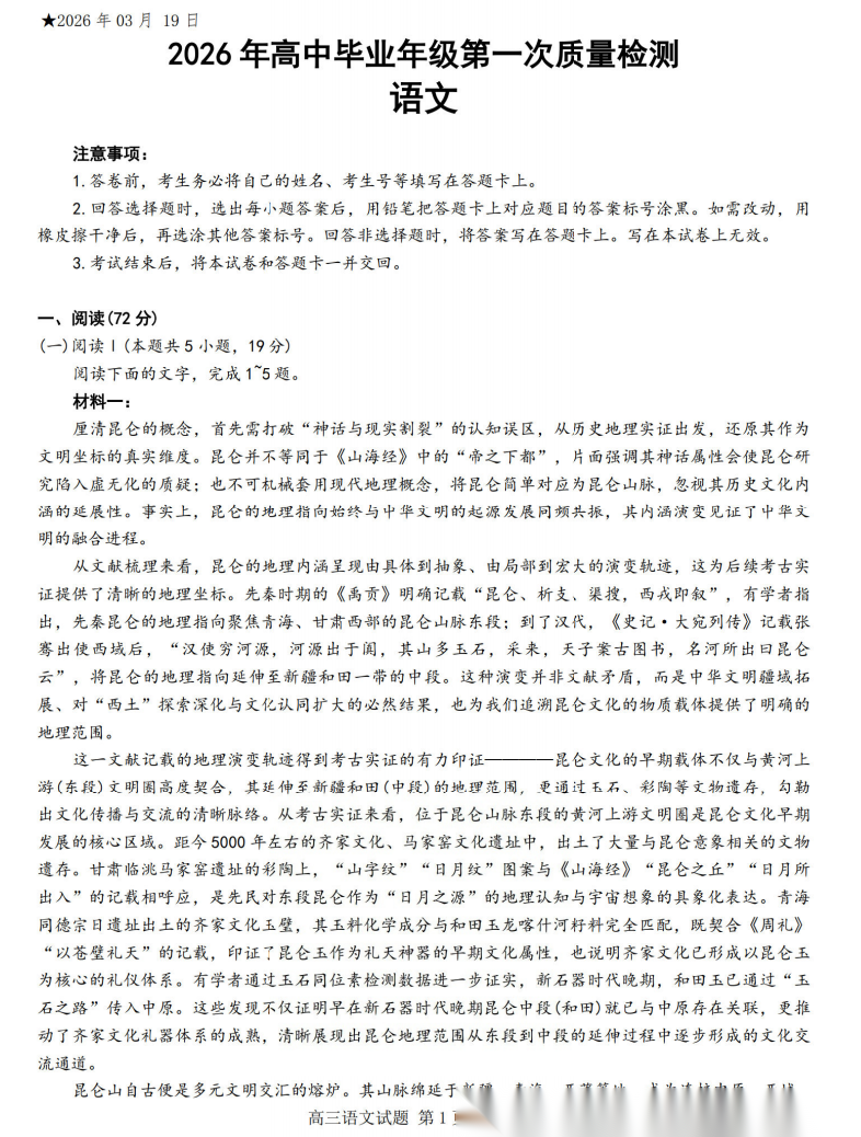
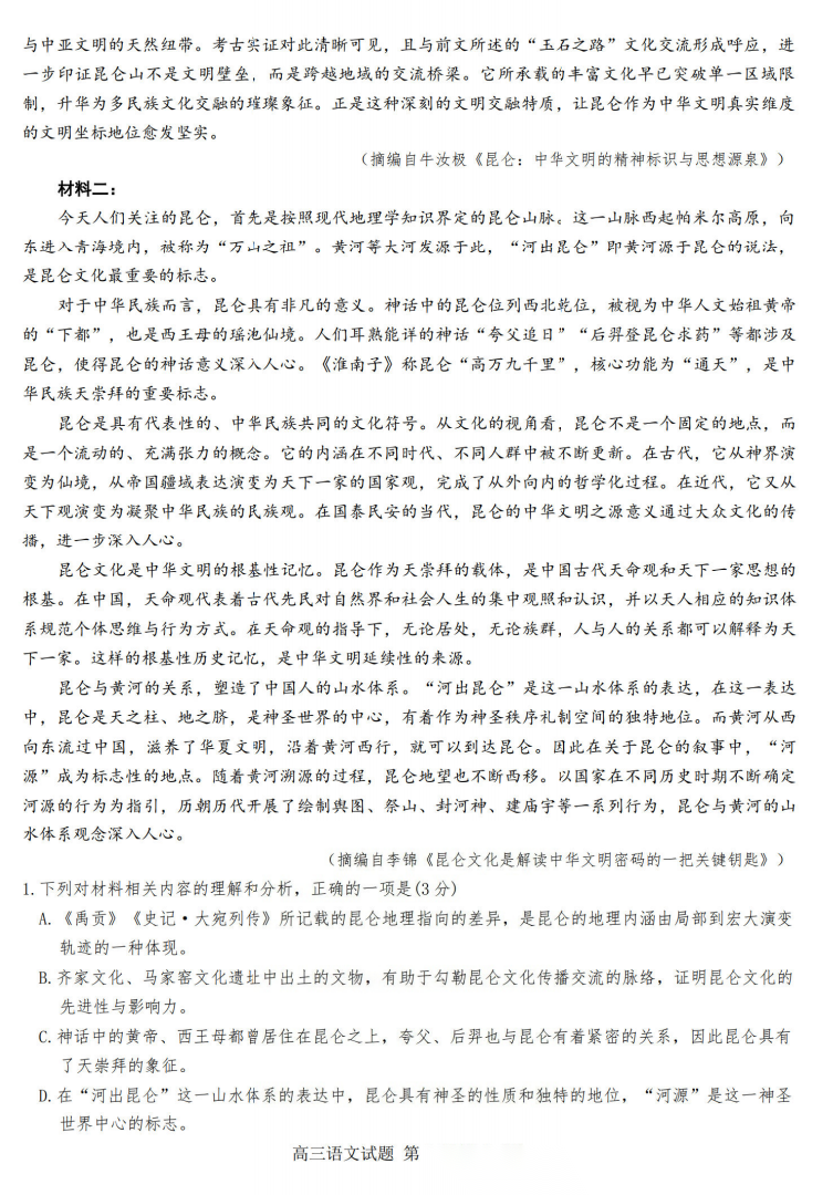
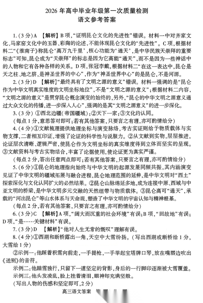
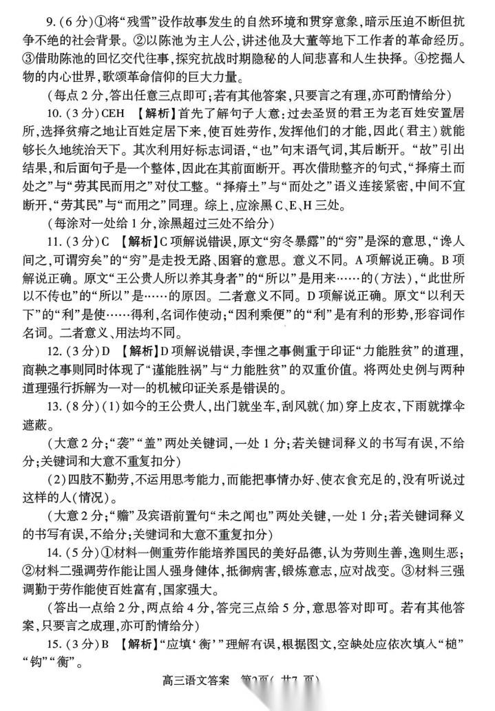
【河南卷】河南省驻马店、信阳、南阳、三门峡、漯河五市2026年高三3月第一次质量检测联考(3.19-3.20)数学语文试题卷+答案
2026-03-21 11:43:42文/李铭










-
【高中物理】高中物理知识手册(76页完整版) 【高中物理】高中物理知识手册(76页完整版)
2026-03-21 -
【高考数学】【数学名师赵礼显】名师讲义赵礼显2026年高考数学 2026赵礼显暑假班讲义(380页)(完整版) 【高考数学】【数学名师赵礼显】名师讲义赵礼显2026年高考数学 2026赵礼显暑假班讲义(380页)(完整版)
2026-03-21 -
【高考物理】【知识点总结】新高考物理知识点总结大全(82页完整版) 【高考物理】【知识点总结】新高考物理知识点总结大全(82页完整版)
2026-03-21 -
【高考化学】【新情境信息型题型】新情境信息型陌生方程式的书写 学生版+解析版(完整版) 【高考化学】【新情境信息型题型】新情境信息型陌生方程式的书写 学生版+解析版(完整版)
2026-03-21 -
【高考化学】【精而全】【知识点分类】高中化学知识点分类汇总手册(27页完整版) 【高考化学】【精而全】【知识点分类】高中化学知识点分类汇总手册(27页完整版)
2026-03-21 -
【高考数学】【模考难题合集】2026年1月模考联考真题导数压轴百题汇编 学生版+解析版(完整版) 【高考数学】【模考难题合集】2026年1月模考联考真题导数压轴百题汇编 学生版+解析版(完整版)
2026-03-21 -
【独家钜献】【考前突击培优】【高考数学】2026年高考数学临考考前突击---11大微专题培优讲义(78页完整版) 【独家钜献】【考前突击培优】【高考数学】2026年高考数学临考考前突击---11大微专题培优讲义(78页完整版)
2026-03-21 -
【独家发布】【高考数学】【模考难题合集】2026年2月以后至今近期概率较难大题(66道大题)合集(含解析答案)(88页完整版) 【独家发布】【高考数学】【模考难题合集】2026年2月以后至今近期概率较难大题(66道大题)合集(含解析答案)(88页完...
2026-03-21
点击查看 蝶变志愿更多内容



