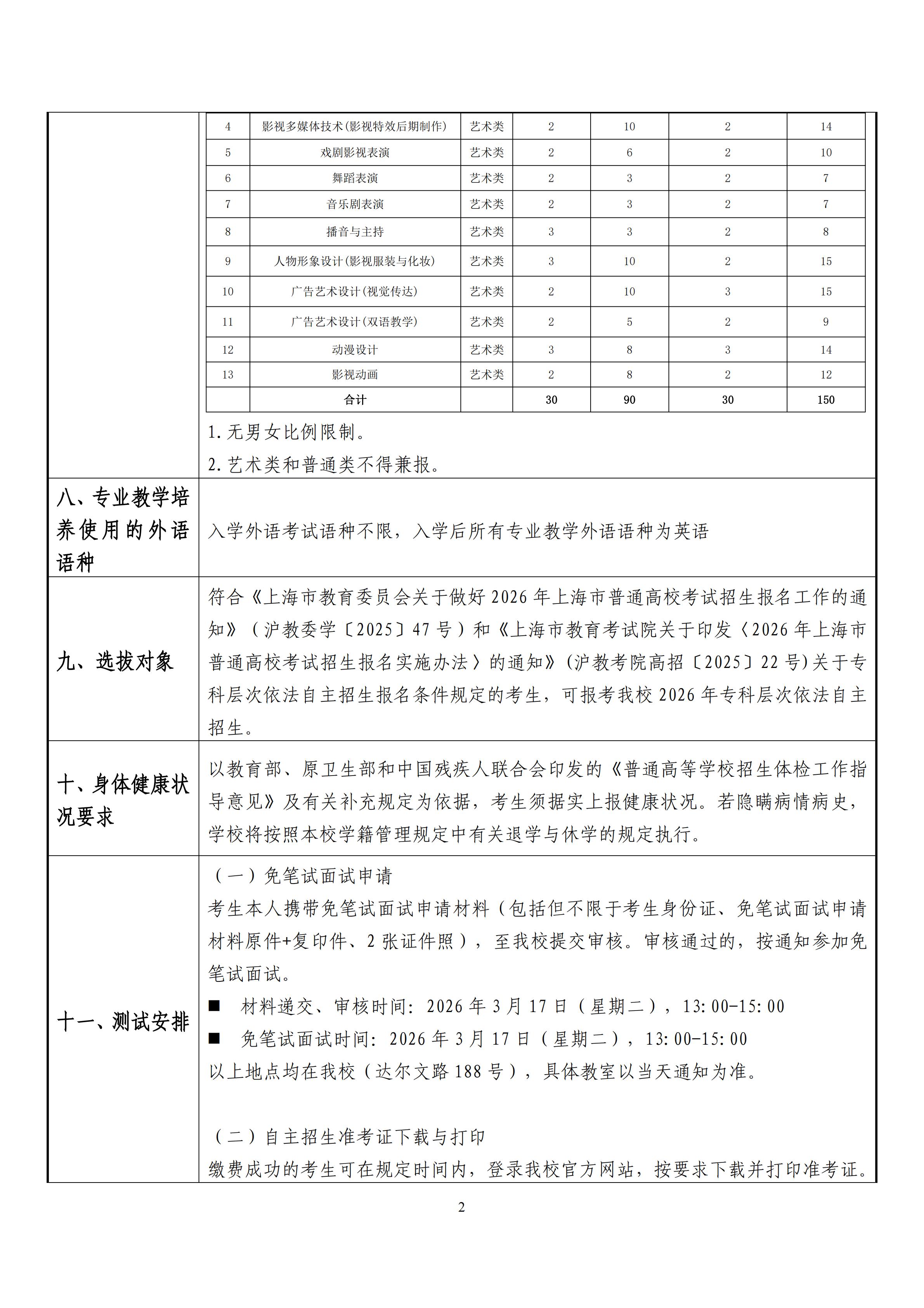
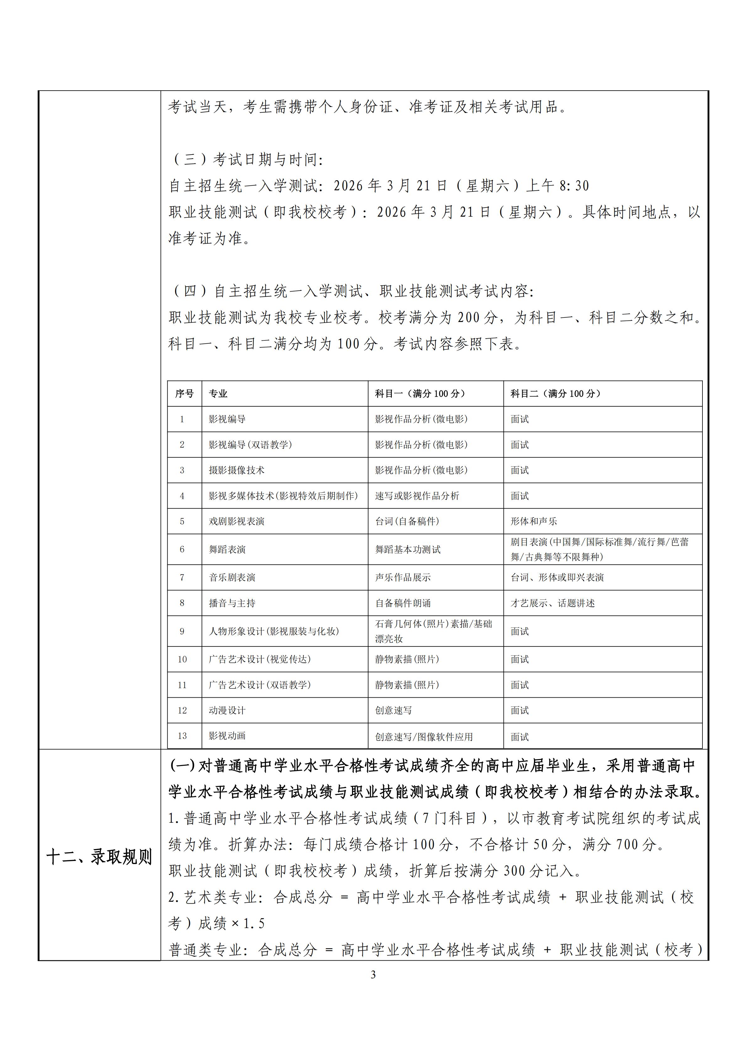
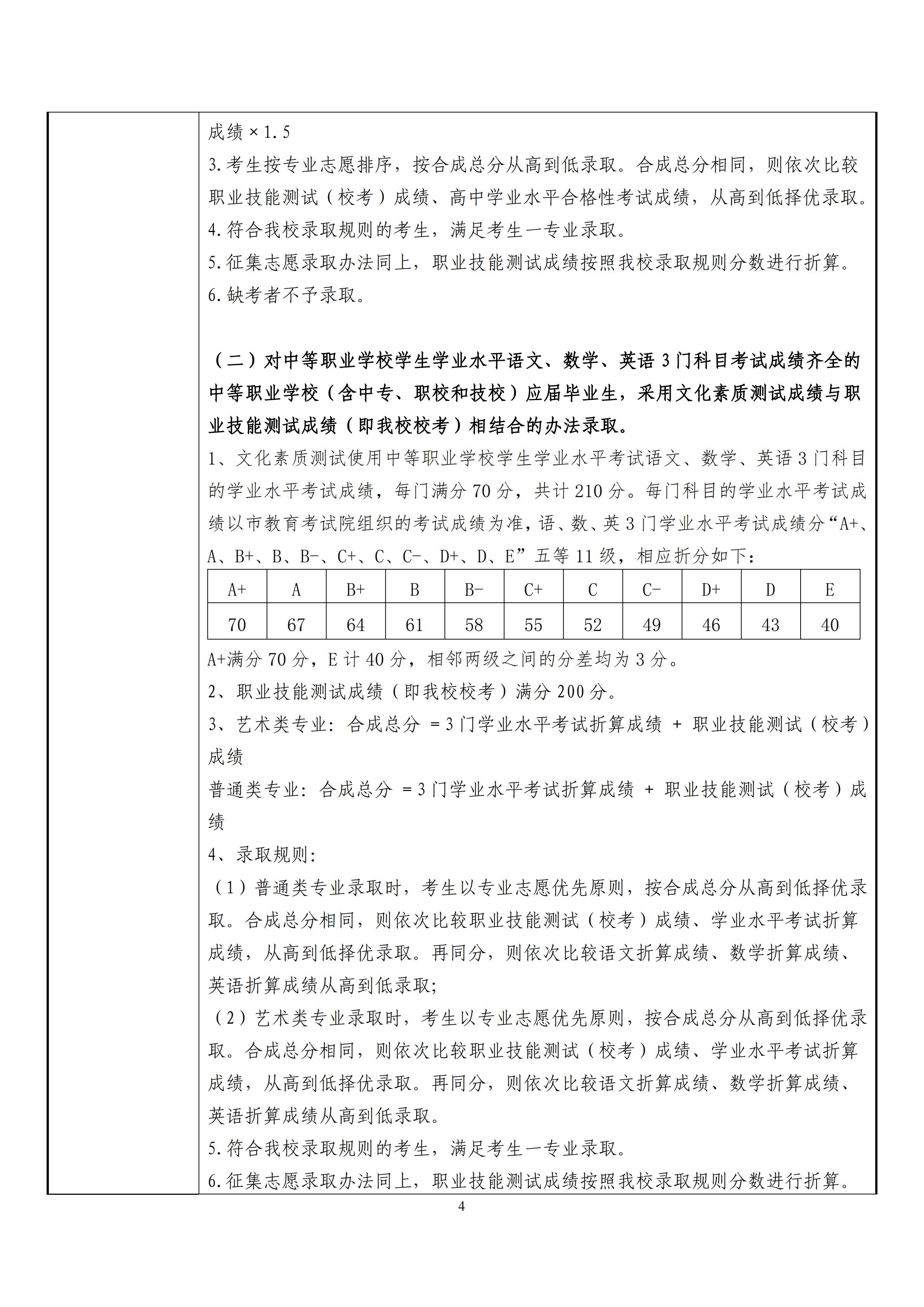
上海电影艺术职业学院2026年专科层次依法自主招生章程
2026-03-09 10:40:44文/李铭






-
上海工艺美术职业学院2026年专科层次依法自主招生章程 2026-03-09 -
上海电子信息职业技术学院2026年专科层次依法自主招生章程 2026-03-09 -
上海中侨职业技术大学2026年专科层次依法自主招生章程 2026-03-09 -
上海工商职业技术学院2026年专科层次依法自主招生章程 2026-03-09 -
上海杉达学院2026年专科层次依法自主招生章程 2026-03-09 -
上海行健职业学院2026年专科层次依法自主招生章程 2026-03-09 -
上海城建职业学院2026年专科层次依法自主招生章程 2026-03-09 -
上海济光职业技术学院2026年专科层次依法自主招生章程 2026-03-09
点击查看 蝶变志愿更多内容





