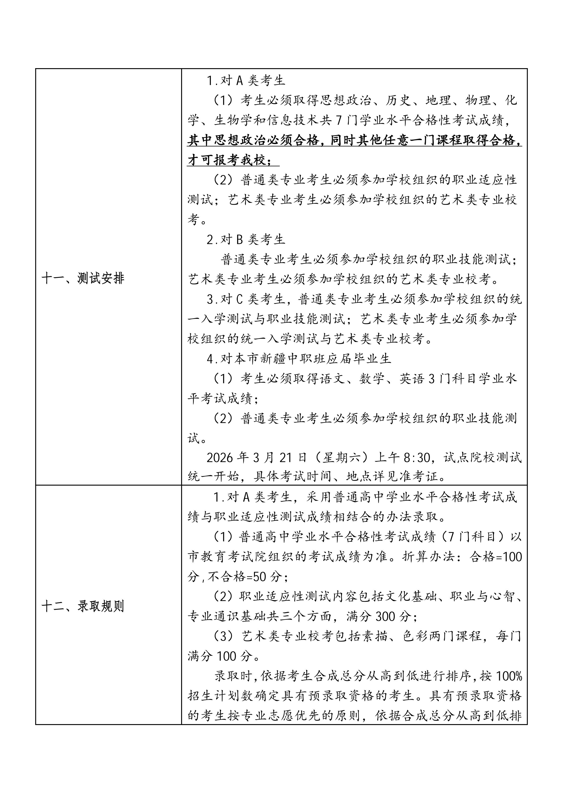
上海出版印刷高等专科学校2026年专科层次依法自主招生章程
2026-03-09 15:59:13文/李铭














-
上海体育大学2026年专科层次依法自主招生章程 2026-03-09 -
上海民航职业技术学院2026年专科层次依法自主招生章程 2026-03-09 -
上海科学技术职业学院2026年专科层次依法自主招生章程 2026-03-09 -
上海农林职业技术学院2026年专科层次依法自主招生章程 2026-03-09 -
上海东海职业技术学院2026年专科层次依法自主招生章程 2026-03-09 -
上海旅游高等专科学校2026年专科层次依法自主招生章程 2026-03-09 -
上海商学院2026年专科层次依法自主招生章程 2026-03-09 -
上海工程技术大学2026年专科层次依法自主招生章程 2026-03-09
点击查看 蝶变志愿更多内容






